EasyManua.ls Logo

Polyend Play+ - Effect Architecture

Polyend Play+
236 pages
Print Icon
To Next Page IconTo Next Page
To Next Page IconTo Next Page
To Previous Page IconTo Previous Page
To Previous Page IconTo Previous Page
Loading...
172
Polyend Play+ Manual Rev 2
Effects
9
NOTES
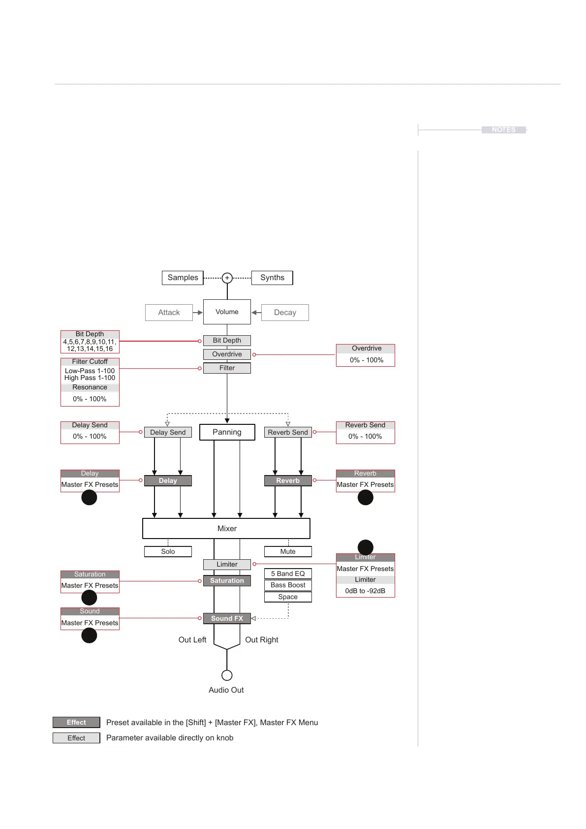
9.1 Effect Architecture.
Play+ has various effects which operate in different congurations. Sound
FX and Saturation enhance the main output, while Delay and Reverb can
be mixed into the main sound from each step or track. Many effects operate
using presets found in the Master FX menu although custom setting are
also possible. The mixer is an internal function with no user adjustable
parameters. The diagram is for illustration purposes and indicates the user
available parameter options.
Filter
Saturation
5 Band EQ
Bass Boost
Space
Sound FX
Delay Send
Effect
Delay
Effect
Solo
Reverb Send
Reverb
Mute
Overdrive
Limiter
Bit Depth
Volume
Attack Decay
Panning
Mixer
Out Right
Audio Out
Parameter available directly on knob
Preset available in the [Shift] + [Master FX], Master FX Menu
0% - 100%
4,5,6,7,8,9,10,11,
12,13,14,15,16
Low-Pass 1-100
High Pass 1-100
0% - 100%
Master FX Presets
Master FX Presets
Master FX Presets
0% - 100%
0dB to -92dB
Master FX Presets
Master FX Presets
0% - 100%
Out Left
Overdrive
Bit Depth
Filter Cutoff
Delay Send
Delay
Saturation
Sound
Reverb Send
Limiter
Reverb
Limiter
Resonance
2
5
3
1
4
Samples Synths
+

Table of Contents

Related product manuals