EasyManua.ls Logo

Ricoh J001 - Page 284

Ricoh J001
670 pages
To Next Page IconTo Next Page
To Next Page IconTo Next Page
To Previous Page IconTo Previous Page
To Previous Page IconTo Previous Page
Loading...
DETAILS
J006 24 SM
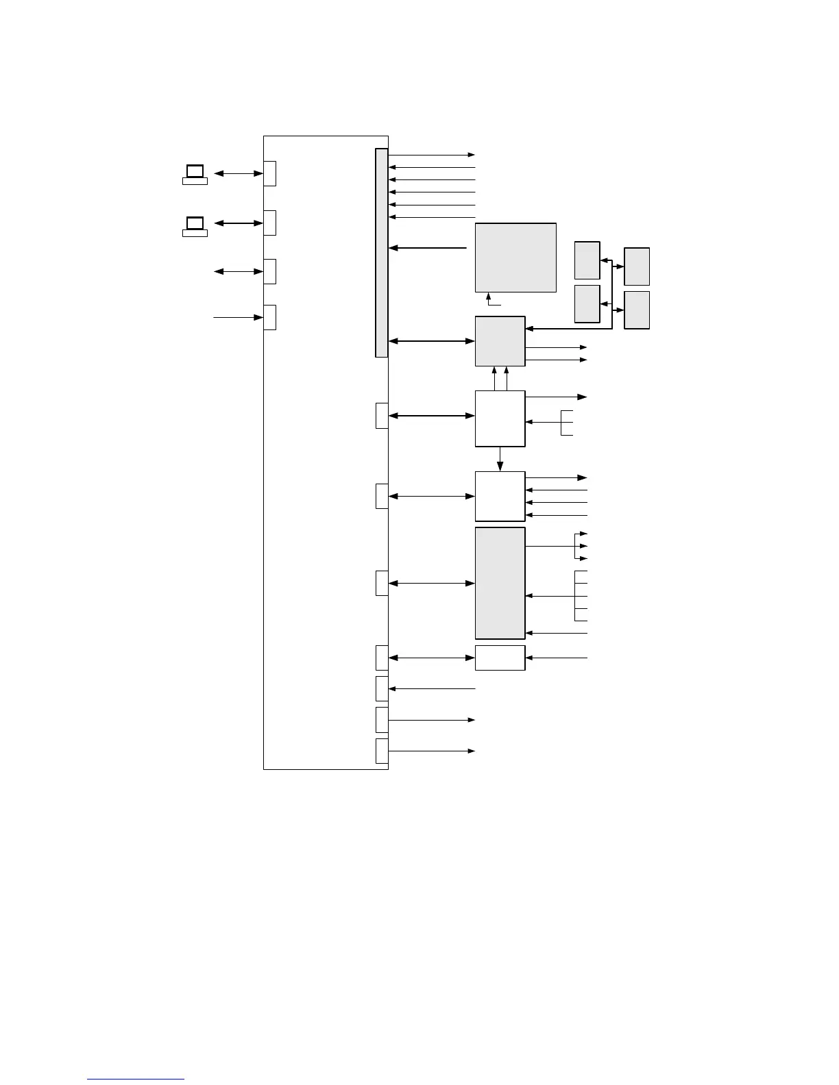
P2 Controller Board
Host PC
USB I/F
Sub Tank Full SN
Registration SN
Print Head Ambient
Head Temperature
Printhead Drive
Feed CL
Tray 2 I/F
Power Pack Output ON
Trailing Edge SN
Tray 2 Set SN
Power Pack Leak SN
Cover Open SN
Vertical Encoder
PSU
Vertical Motor
Horizontal Motor
Waste Tank Full SN
Maintenance Motor
Ink Supply Motor 1 CK
Sub Tank Ink Supply SN
Maintenance Mechanism
Duplex Unit Set SN
Duplex Unit Cover Open SN
Debug PC
Debug Serial I/F
Remote power I/F
Remote Power
ON/OFF
Operation Panel
Multi I/F
Bypass Set SN
SBU Encoder
Board
PP Version SN
COM Board
DRV Board
Drive Wave
Cartridge
Connect
Board
ID
Chip
(M)
ID
Chip
(Y)
ID
Chip
(C)
ID
Chip
(K)
Envelope Selector
Carriage Thermistor
Temperature SN
DRV Board I/F
COM Board I/F
Sub Encoder Board I/F
PSU I/F
Bypass I/F
Sub Scan I/F
Main Scan I/F
Cartridge Cover SN
AC Power
IC Card
IC Card JIG/
IC Card
Air Release SOL
- Power Switch
- Power LED
- Power Release SW
- Power Release LED
- Ink End LED
- Cancel SW
Ink Supply Motor 2 MY
Ink Supply Motor 1 CK
Ink Supply Motor 2 MY
P2W-6-19.WMF
CÓPIA NÃO CONTROLADA
CÓPIA NÃO CONTROLADA

Table of Contents

Related product manuals