EasyManua.ls Logo

Ricoh J001 - Electrical Components; Main Boards

Ricoh J001
670 pages
To Next Page IconTo Next Page
To Next Page IconTo Next Page
To Previous Page IconTo Previous Page
To Previous Page IconTo Previous Page
Loading...
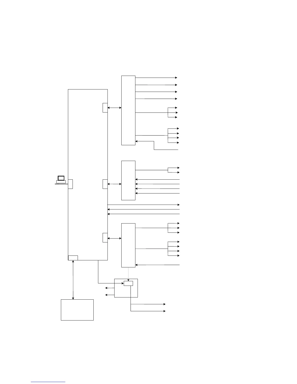
ELECTRICAL COMPONENTS
J001/J003 6-36 SM
6.8 ELECTRICAL COMPONENTS
6.8.1 MAIN BOARDS
Control Board
Host PC
USB
Driver
COM
Board
Print Head
Cartridge Tank Selection
Cartridge Tank Ink Supply SN
Cartridge Tank Full SN
Paper Size SN
Print Head Ambient Temperature
Relay
Board
Feed CL
2nd Tray I/F
Power Pack Output ON
Trailing Edge SN
2nd Tray Set SN
Power Pack Leak SN
Cover Open SN
Vertical Encoder
PSU
Dr.
Vertical Motor Signal
Vertical Motor
Horizontal Motor
Vertical Motor Drive
r
Horizontal Motor Driver
Horizontal/Vertical
Driver Signal
To Control Board (38V)
To Control Board (5V)
COM
Relay Board I/F
Operation
Panel I/F
38V
5V
Driver
Board
STM Motor Current Switch Signal
Maintenance Motor Driver
Supply Motor 1 Driver
Supply Motor 2 Driver
Maintenance Motor
Supply Motor 1
Supply Motor 2
Maintenance System STM Current Switch
STM Chopping Synchronization Signal
Ink Supply Motor Direction Switch Signal
Cartridge Detection Signal
Maint. Mechanism Initial Position Detection Signal
Duplex Unit Detection Signal
Duplex Unit Cover Open Signal
Piezo Drive TR Temperature Detection
Operation Panel
- Operation Panel
- Ink End LED
- Operation Panel LED
- Operation Panel SW
Input from Ink Level Change SN
Input from Waste Ink Full SN
Relay Board I/F
G707D951.WMF
CÓPIA NÃO CONTROLADA
CÓPIA NÃO CONTROLADA

Table of Contents

Related product manuals