EasyManua.ls Logo

semaphore KINGFISHER PLUS+ - Page 216

semaphore KINGFISHER PLUS+
247 pages
Print Icon
To Next Page IconTo Next Page
To Next Page IconTo Next Page
To Previous Page IconTo Previous Page
To Previous Page IconTo Previous Page
Loading...
Kingfisher Plus+ Hardware Manual
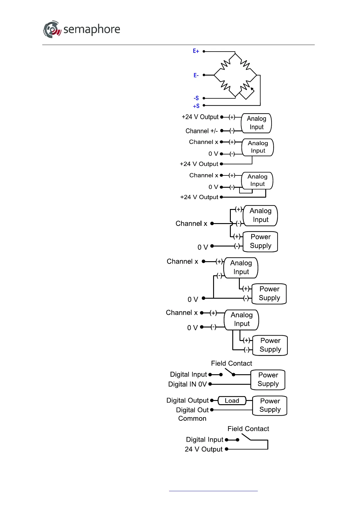
Strain gauge input
(4 wire Wheatstone bridge)
2 wire transmitter
(powered by module)
3 wire transmitter
(powered by module)
4 wire transmitter
(powered by module)
2 wire transmitter
(externally powered)
3 wire transmitter
(externally powered)
4 wire transmitter
(externally powered)
Field contact input
(externally powered)
Driving digital load
(externally powered)
Passive field contact
(powered by module)
Hardware Manual Version 7.16
http://www.servelec-semaphore.com/
Page 216

Table of Contents