EasyManua.ls Logo

Stulz EC Tower ECD 91 - Page 171

Stulz EC Tower ECD 91
206 pages
Print Icon
To Next Page IconTo Next Page
To Next Page IconTo Next Page
To Previous Page IconTo Previous Page
To Previous Page IconTo Previous Page
Loading...
171 © STULZ GmbH – all rights reserved EN/01.2019/G22
ec tower technical manual
40
POWER
SUPPLY
TB
(*)
line
Ext
fuse
TLAN
RS485
EXTERNAL
CONTROL
remote
ON-OFF
ALARM
RELAY
STEAM
BOILER UNIT
CS
FV
LS
DP
F = 1A
ITA/ENG
“OEM KUE” +030222130 - rel. 1.3 - 12.03.2015
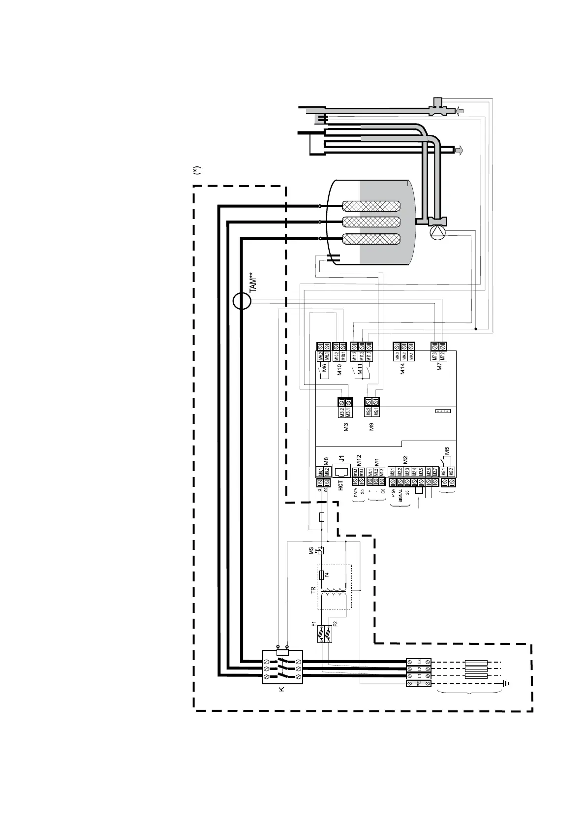
8.22 Schema della CPY - trifase - KUE -
modelli Carico 24 Vac - Scarico 24 Vac
Diagram of CPY - three-phase -KUE -
models Fill 24 Vac - Drain 24 Vac
Fig. 8.v
(*) Parte a cura dell’installatore
(**) Per la configurazione TAM, vedi tab. 4.a
(*)
Part by installer
(**) See table 4.a for TAM configuration
DRAIN / DP = pompa o elettrovalvola di scarico DRAIN / DP = drain pump/solenoid valve
Manual blowdown
Alarm reset
5 Wiring diagram of CPY controller, three-phase, KUE, supply 24 V AC, drain 24VAC

Table of Contents

Related product manuals