EasyManua.ls Logo

Tally Dascom 2600 - Page 76

Tally Dascom 2600
89 pages
Print Icon
To Next Page IconTo Next Page
To Next Page IconTo Next Page
To Previous Page IconTo Previous Page
To Previous Page IconTo Previous Page
Loading...
Tally Dascom 2600 2610
69
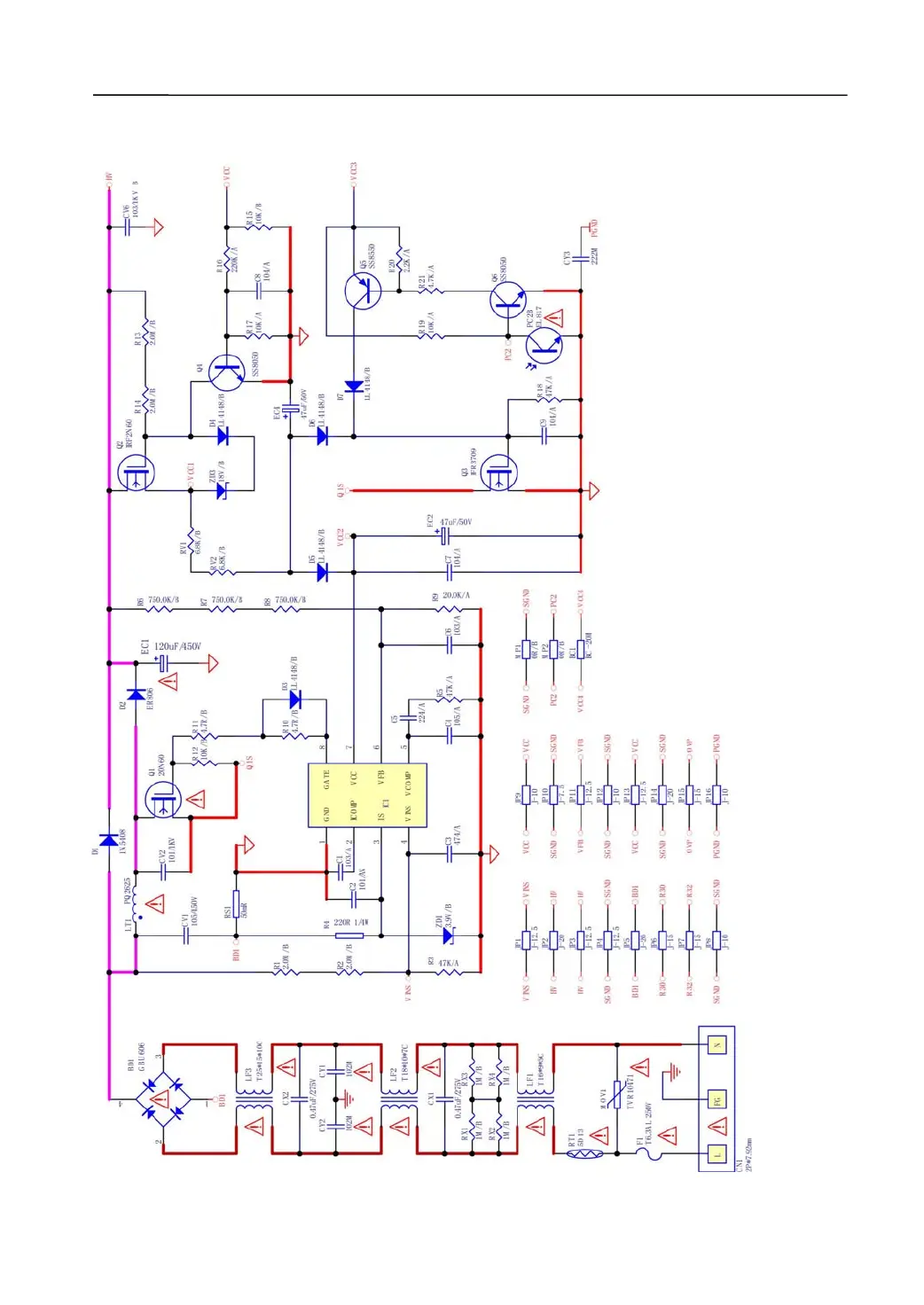
Schematics

Table of Contents

Related product manuals