EasyManua.ls Logo

Tally Dascom 2600 - Power Supply Diagram and Schematics

Tally Dascom 2600
89 pages
Print Icon
To Next Page IconTo Next Page
To Next Page IconTo Next Page
To Previous Page IconTo Previous Page
To Previous Page IconTo Previous Page
Loading...
Tally Dascom 2600 2610
68
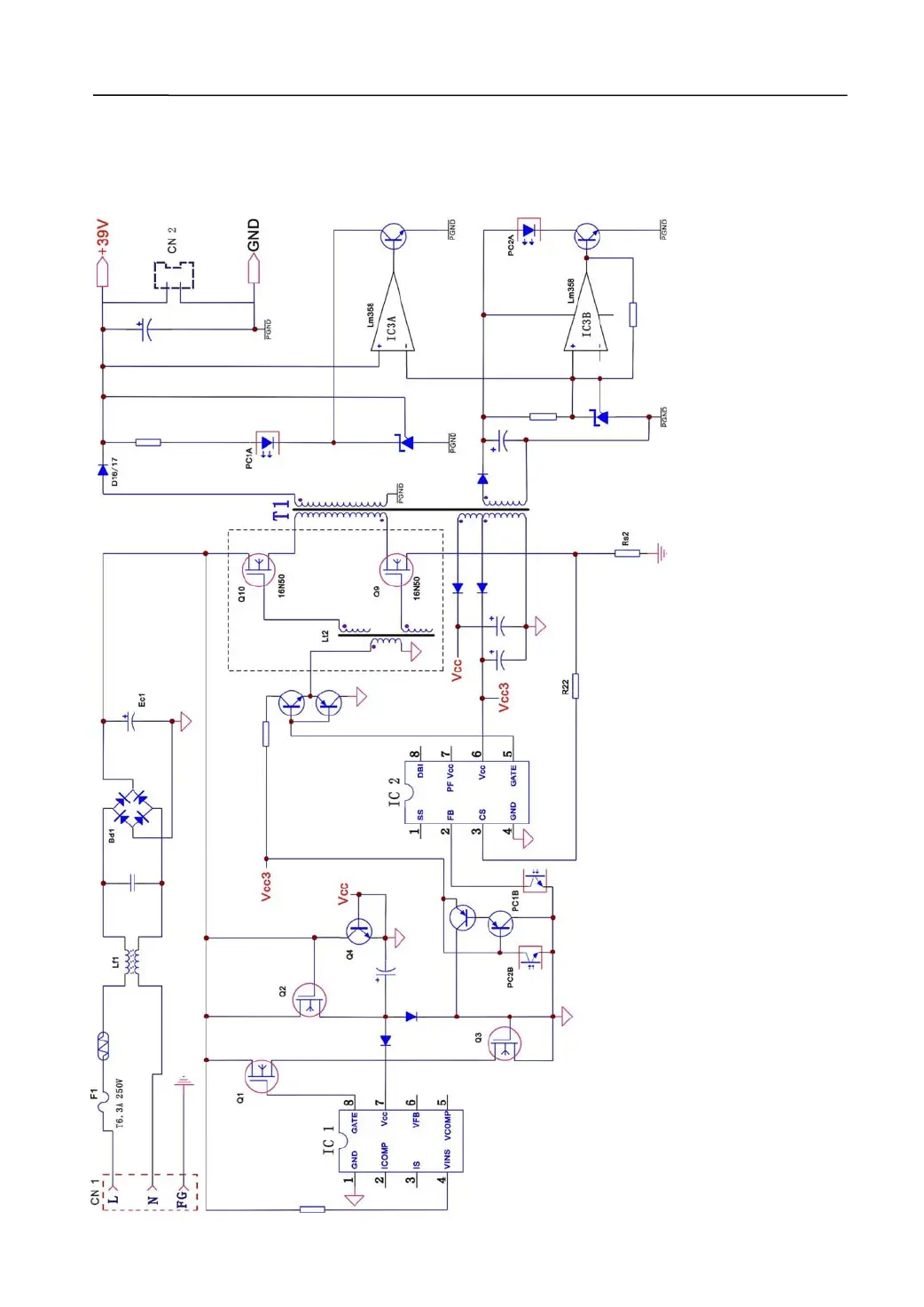
5.2 Power Supply Diagram and Schematics
Diagram

Table of Contents

Related product manuals