EasyManua.ls Logo

Waters 600e - Page 115

Default Icon
258 pages
Print Icon
To Next Page IconTo Next Page
To Next Page IconTo Next Page
To Previous Page IconTo Previous Page
To Previous Page IconTo Previous Page
Loading...
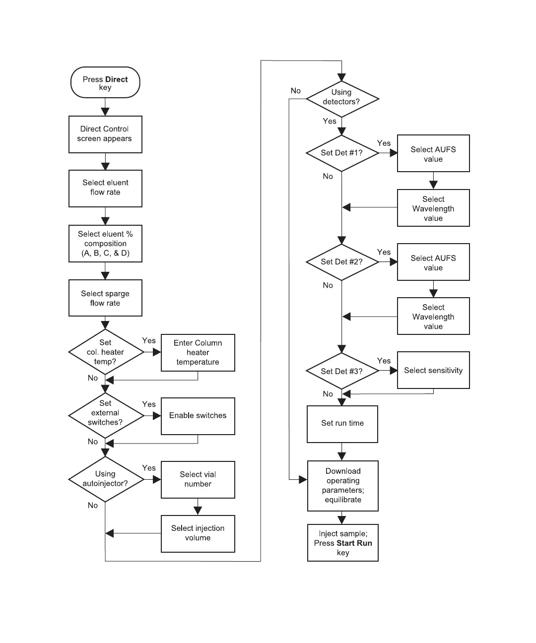
Setting Run Conditions 87
Figure 5-1 Direct Control Flowchart

Table of Contents

Other manuals for Waters 600e

Related product manuals