EasyManua.ls Logo

Waters 600e - 8.1 Setting Up the 600 as a Gradient Controller

Default Icon
258 pages
Print Icon
To Next Page IconTo Next Page
To Next Page IconTo Next Page
To Previous Page IconTo Previous Page
To Previous Page IconTo Previous Page
Loading...
150 Setting Gradient Controller Operating Parameters
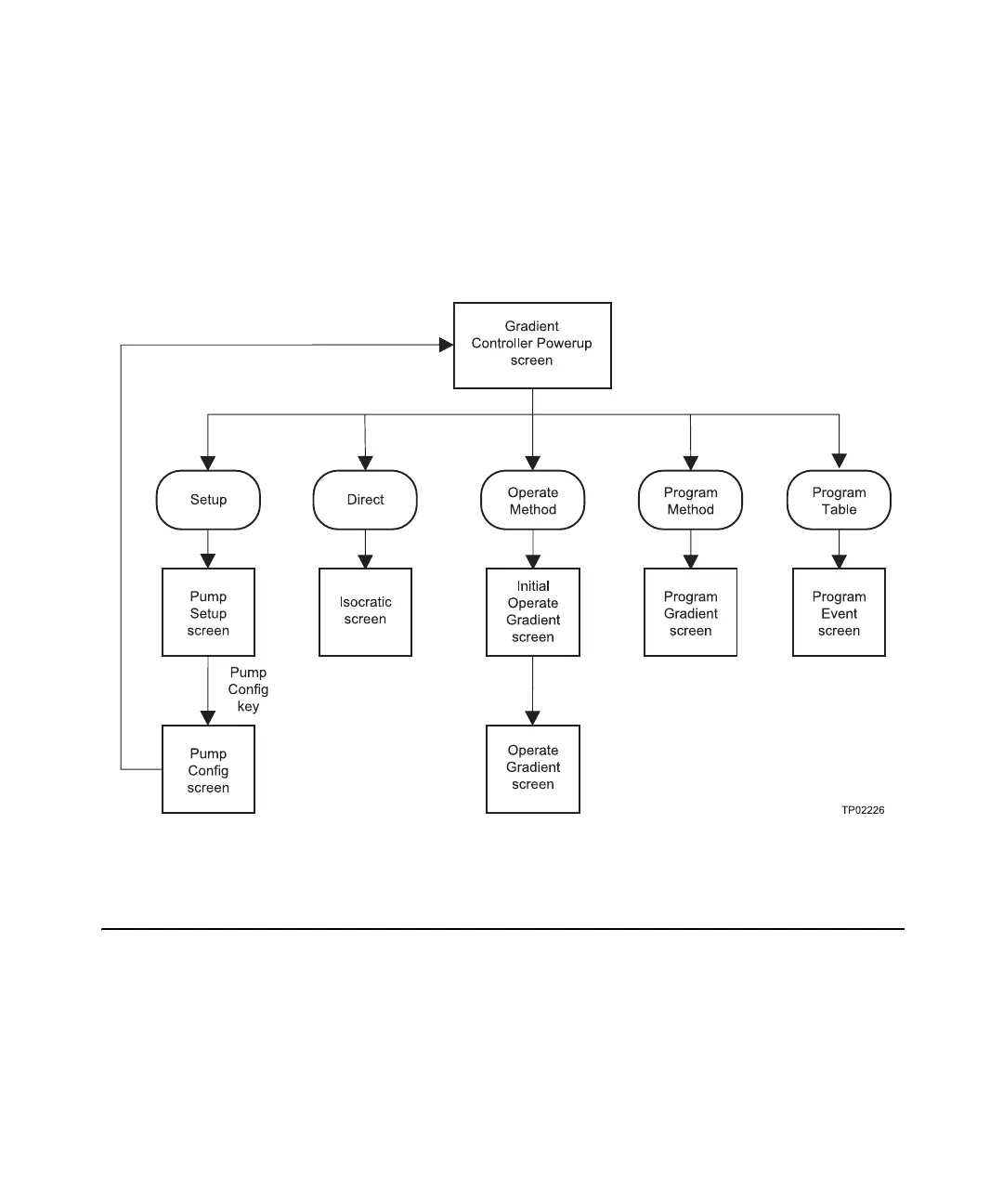
Gradient Controller Screens
Figure 8-1 illustrates the relationships of the screens associated with the Waters 600
Controller in its Gradient Controller configuration. Use Figure 8-1 to navigate through
Gradient Controller operation.
Note: In Gradient Controller mode, function key labels do not correspond exactly to the
screens they access. For more information, see Section 2.3.2, Function Keys.
Figure 8-1 Gradient Controller Screens
8.1 Setting Up the 600 as a Gradient Controller
This section describes how to use the Pump Configuration screen to configure the Waters
600 Controller as a Gradient controller. It includes procedures for:
Configuring the controller type
Communicating with a data system

Table of Contents

Other manuals for Waters 600e

Related product manuals