EasyManua.ls Logo

Yamaha MT-09 2021 - Page 366

Yamaha MT-09 2021
752 pages
Print Icon
To Next Page IconTo Next Page
To Next Page IconTo Next Page
To Previous Page IconTo Previous Page
To Previous Page IconTo Previous Page
Loading...
8-11
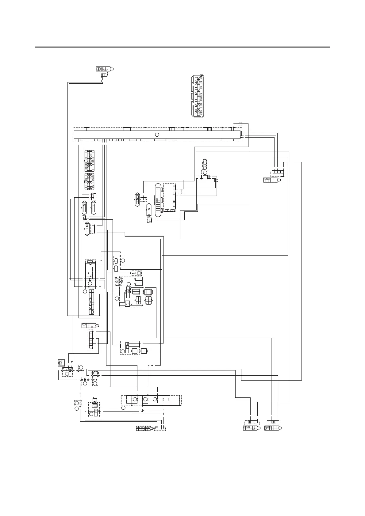
ELECTRIC STARTING SYSTEM
MTN890D
L/W
(B)
R/W
W
L/W
R
L/B
LB
Sb/W
Sb
W
Br
L/W
RR
L/B
B
(B)
(B)
R/WL/BL/WB/W
L/W
WW
L/W
BB
L/B L/B Y/B Y/B
L/R L/R L/RL/RB/L
B
B/L
BBBBB
W/B W/G B/W
R/W
BW
R/W L/W
O
Gy/RO/GP/BY/R
B
R/BG/BL/BLg/R
B
G/YR/L
B/WB/WR/LL/WY/BY/RR/G
(B)
R/WBr/Y
LG
W/R
Y/R
W
Y
Br
B/L
Y/B
B
W/B
(B)
Gy
LLVP
P/WLg/LO/WY/LL/B
B/LB/LBr/WGy/GG/LBr/LB/YL/W
W/YW/GG/WG/WLg/BL/WL/Y
(B)
R/W
R
R/W
R/W
R
R
R/W
R
R
R/W
(Dgy)
Y/B B/Y
Y/W L/Y
R
Br/L
(B)
Br
W/R
Y/R W/B
Y/B
Y
R
R
R
R
B
B
B
B
B
B
B
B/W
B
B
B
B
B
B/W
B
B
B
B
R
R/WR/W
R/W
R/W
B
B
B/W
B/W
B/W
B
B
B
B
B
L/B L/BY/B
L/W L/WW
L/Y
L
L/Y
B/Y
B
B/Y
W
L/W
W
L/W
64
49
5
ON
OFF
R
Br/L
25
26
23
24
OFF
ON
Y/B
Y/W
(Gy)
L/Y
B/Y
28
35
36
START
OFF
RUN
R
R/L
Y/G W/G
R/L
L/W
W/BW/GB/W
R/W
BR
W/R
Y/G
Y/B
(B)
W/G
W/B
Y/R
31
33
38
BB
(B)
39
4
3
9
3
11
12
L/W
L/B Y/B
W
L/B
Y/B
L/W
W
W
WL/W
L/W
B/Y
B
B/Y
L/Y
L
L/Y
L/B
Sb
L/W
R
L/B
L/BL/B
B
L
RWW
L/WR/W
R/W
B
B
Sb
B/Y
L/Y
R
B
B
R
R/W
L/W
RR
R
R
R
BB
B
RR
R/W
R/W R/W
Br/L
R
R
R
R/G
R
R/W
R/W
R/W
Br/L
R
R
R
Br/L
Br/L
Br/L
B
B
B/W
B
L/W L/B
B/WR/W
BB
B/WB/W
L/B
L/W
L/Y
R/W
L/W
R/G
B/Y
R
B
B
B/W
B/W
B
B
R/W
R
B

Table of Contents

Related product manuals