EasyManua.ls Logo

Yamaha MT-09 2021 - Circuit Diagram; Fuel Pump System

Yamaha MT-09 2021
752 pages
Print Icon
To Next Page IconTo Next Page
To Next Page IconTo Next Page
To Previous Page IconTo Previous Page
To Previous Page IconTo Previous Page
Loading...
8-45
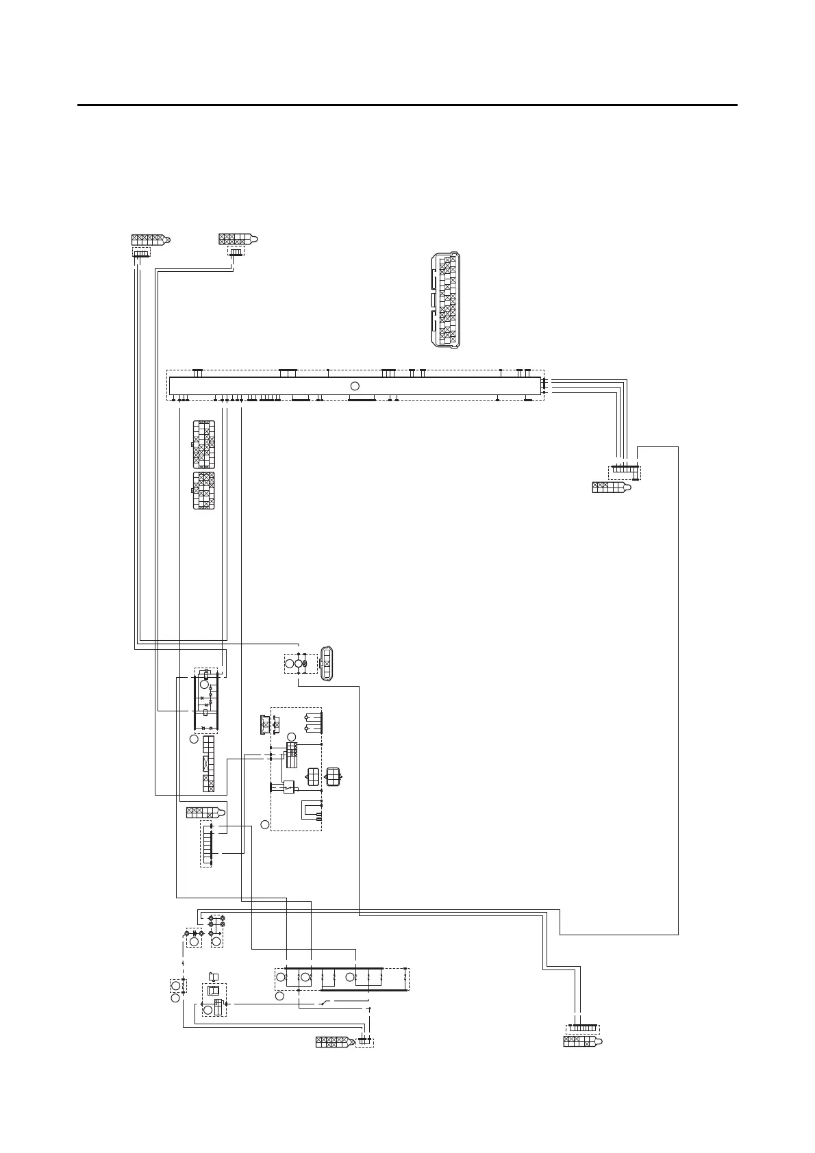
FUEL PUMP SYSTEM
EAS20081
FUEL PUMP SYSTEM
EAS30513
CIRCUIT DIAGRAM
MTN890
W
L/W
R
L/B
LB
Sb/W
Sb
W
Br
L/W
RR
W/B W/G B/W
R/W
BW
R/W L/W
O
Gy/RO/GP/BY/R
B
R/BG/BL/BLg/R
B
G/YR/L
B/WB/WR/LL/WY/BY/RR/G
(B)
R/WBr/Y
LG
W/R
Y/R
W
Y
Br
B/L
Y/B
B
W/B
(B)
Gy
LLVP
P/WY/LL/B
B/LB/LBr/WGy/GB/YL/W
W/YW/GG/WG/WL/WL/Y
(B)
R/W
R
R/W
R/W
R
R
R/W
R
R
R
Br/L
R/L G/W
BB
(B)
R
R
R
R
B
B
B
B
B
B
B
B/W
B
R/L
R/L
R/L
R/L
R/L
R
R
R/WR/W
R/W
R/W
B
B
B/W
B/W
B/W
B
B
B
B
B
45
5
ON
OFF
R
Br/L
21
22
31
33
START
OFF
RUN
R
R/L
Y/G W/G
R/L
L/W
W/BW/GB/W
R/W
BR
26
29
36
4
3
7
9
3
12
R/L
L/W
R
Br
R
R/W
R/W
B
RR R
R
R
BB
B
R
R/W
R/W
Br/L
Br
R
R
R/G
R
Br/L
R
R
R
R
R
Br/L
Br/L
Br/L
B
B
BB
B/WB/W
L/W
R/L
R/W
R/G
R
R/L
R/L
R
B
B
B/W
B/W
B
R/W
R

Table of Contents

Related product manuals