EasyManua.ls Logo

Yamaha MT-09 2021 - Page 468

Yamaha MT-09 2021
752 pages
Print Icon
To Next Page IconTo Next Page
To Next Page IconTo Next Page
To Previous Page IconTo Previous Page
To Previous Page IconTo Previous Page
Loading...
9-38
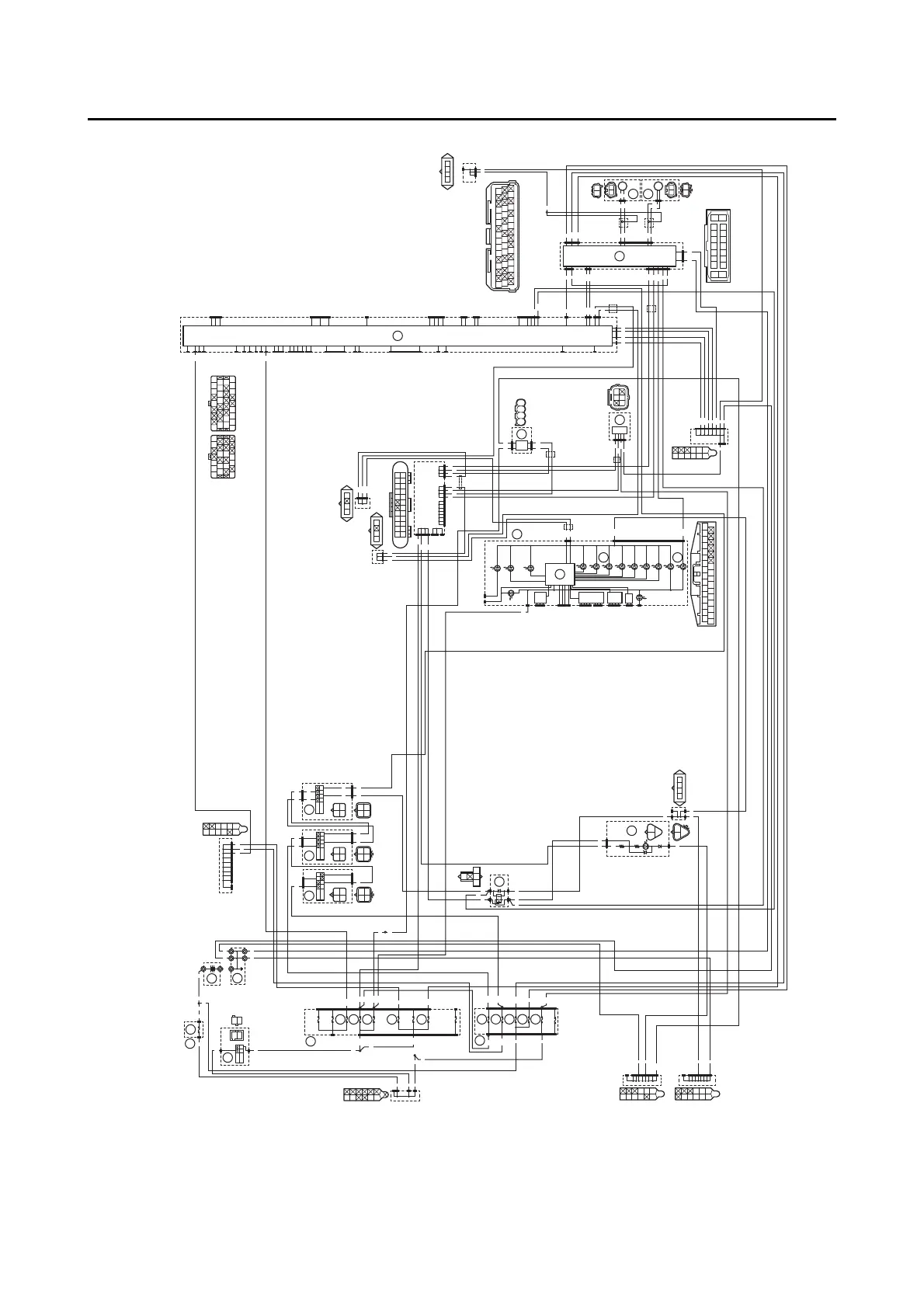
ABS (Anti-lock Brake System)
MTN890D
(B)
R/WL/BL/WB/W
WB
(R)
R/GY/B
(B)
R
L/W
B
B/W
W/G
GYL
R/B
Br
L/W
G/O W/Y
LBWY
L/B
YBr
WB
L/W
WW
L/W
BB
L/B L/B Y/B Y/B
L/R L/R L/RL/RB/L
B
B/L
BBBBB
Y
L/R
B
(B)
Lg/B
Y
L/R
B
(Gy)
R/G R/G R/W B/W
Lg
L/W L/B G/W
Y
W/G W/R G/B
W
W/G W/B Sb/W
G/L W/Y W/L Br/L
B
G/O Br/W Br/B
GBr
O
Gy/RO/GP/BY/R
B
R/BG/BL/BLg/R
B
G/YR/L
B/WB/WR/LL/WY/BY/RR/G
(B)
R/WBr/Y
LG
W/R
Y/R
W
Y
Br
B/L
Y/B
B
W/B
(B)
Gy
LLVP
P/WLg/LO/WY/LL/B
B/LB/LBr/WGy/GG/LBr/LB/YL/W
W/YW/GG/WG/WLg/BL/WL/Y
(B)
R/W
R
R/W
R/W
R
R
R/W
R
R
R/W
(B)
G/W
Y/B
G/Y
Y/W
(B)
G/Y
Y/B
Lg/B
Lg/L
(Dgy)
Y/B B/Y
Y/W L/Y
R
Br/L
R
R
R
R
B
B
B
B
B
B
B
B/W
B
B
B
B
B
B/W
B
B
B
B
B
B
B/W
B/W
B/W
B
B
B
B
B
L/B L/BY/B
L/W L/WW
BB
B/W
B
BBBB
64
67
61
49
5
ON
OFF
R
Br/L
23
24
96
82
76
68
69
L
YL
B
(B)
92
OFF
ON
Y/B
Y/W
(Gy)
L/Y
B/Y
28
OFF
ON
(B)
G/WY/B
G/YY/W
29
ON
OFF
Br G
BY
(B)
BrG
BY
30
4
3
9
3
10
11
12
14
16
3
17
18
19
20
B
W
62
WB
63
WB
BB
W
Y/B L/W
L/B
L/B L/W
Y/B
W
L/R
L/R
L/R
L/R
L/B
L/B
Y/B
L/W
L/W
W
G/Y Y/B
Lg/B
G/Y Y/B
Y/W
Y/W Lg/L
G/WY/B
B
B
RRR
R
R
R
BB
B
R
R/W
R/W
Br/L
R
R
L/R
L/R
R/G
R
R
R/W
R/W
R/W
R
R
R/B
Br/L
Br/L
B
B/W
B
B
B
L/R
B
B
Y
B
B/W
Lg/B
Lg/B
L/R
L/R
BYY
G/W
Y/B
R
R
R/W
R/G
R
L/R
L/W
G/O
B/W
L/B
L/W
L/W L/B
B/WR/W
W
Y/B
B
R/G
BB
B/WB/W
W/Y
W/G
L/B
L/W
G
W/Y
W/G
L
L
G/O
Y
L/B
L/W
G
Br
Y
W
W
B
B
R
L/W
R/B
Br
Y
B
B
B/W
R/W
R/G
R
B
B
B/W
B/W
B
B
B
B/W
Lg/L
Lg/B
R/W
R/W
Br/L
Br/L

Table of Contents

Related product manuals