EasyManua.ls Logo

YASKAWA SGD7W - 10.1 System Configuration Diagrams and Selection Tables

YASKAWA SGD7W
337 pages
Print Icon
To Next Page IconTo Next Page
To Next Page IconTo Next Page
To Previous Page IconTo Previous Page
To Previous Page IconTo Previous Page
Loading...
10.1 System Configuration Diagrams and Selection Tables
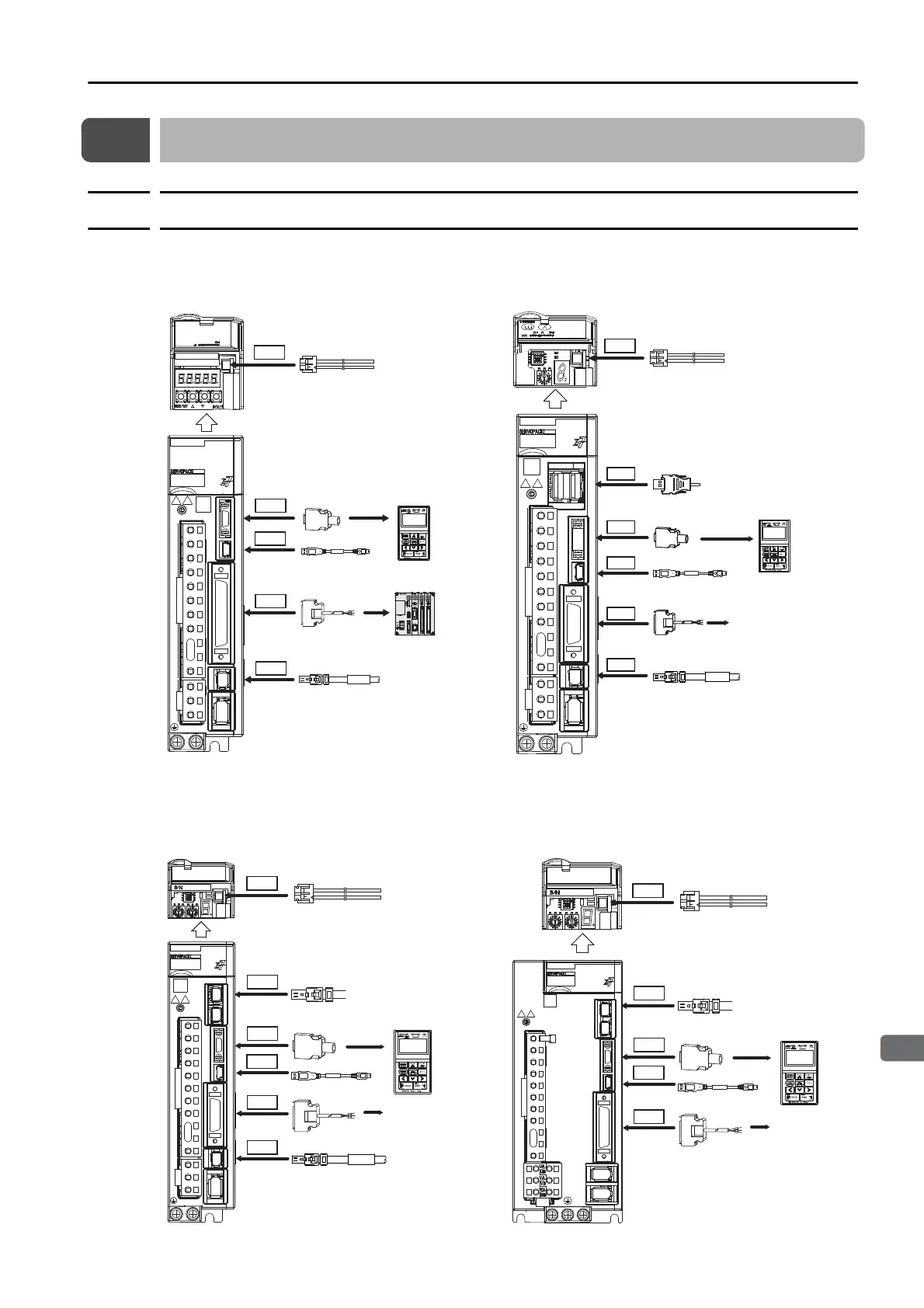
10.1.1 Cable Configurations
10-3
10
Cables and User-Assembled Wiring Materials for SERVOPACKs
10.1 System Configuration Diagrams and Selection Tables
10.1.1
Cable Configurations
Σ-7S (Single Axis) SERVOPACKs with
Analog Voltage/Pulse Train Reference
Σ-7S (Single Axis) SERVOPACKs with
MECHATROLINK-II Communications Reference
Σ-7S (Single Axis) SERVOPACKs with
MECHATROLINK-III Communications Reference
Σ-7W (Two Axes) SERVOPACKs with
MECHATROLINK-III Communications Reference
CN3
I/O Signal Cable
Digital
Operator
Digital Operator
Conversion Cable
Analog Monitor Cable
Safety Function
Device Cable
CN7
CN1
CN8
Computer Cable
Host controlle
r
CN5
JZSP-CVS06-02-E
Analog Monitor Cable
CN5
Digital Operator
Conversion Cable
Safety Function
Device Cable
I/O Signal Cable
To next
MECHATROLINK-III station
MECHATROLINK-II
Communications Cable
To external devices,
such as LED indicators
CN1
CN6
CN3
CN7
CN8
Digital
Operator
Computer Cable
JZSP-CVS06-02-E
Digital Operator
Conversion Cable
Safety Function Device Cable
Analog Monitor Cable
JZSP-CVS06-02-E
I/O Signal Cable
To next
MECHATROLINK-III station
MECHATROLINK-III
Communications Cable
To external devices,
such as LED indicators
CN1
CN5
CN6
CN3
CN7
CN8
Digital
Operator
Computer Cable
JZSP-CVS06-02-E
CN6
CN3
CN7
CN1
Digital Operator
Conversion Cable
Analog Monitor Cable
To next
MECHATROLINK-III station
MECHATROLINK-III
Communications Cable
CN5
Digital
Operator
Computer Cable
I/O Signal Cable
To external devices,
such as LED indicators

Table of Contents

Related product manuals