EasyManua.ls Logo

ABB REL650 - Page 134

ABB REL650
942 pages
Print Icon
To Next Page IconTo Next Page
To Next Page IconTo Next Page
To Previous Page IconTo Previous Page
To Previous Page IconTo Previous Page
Loading...
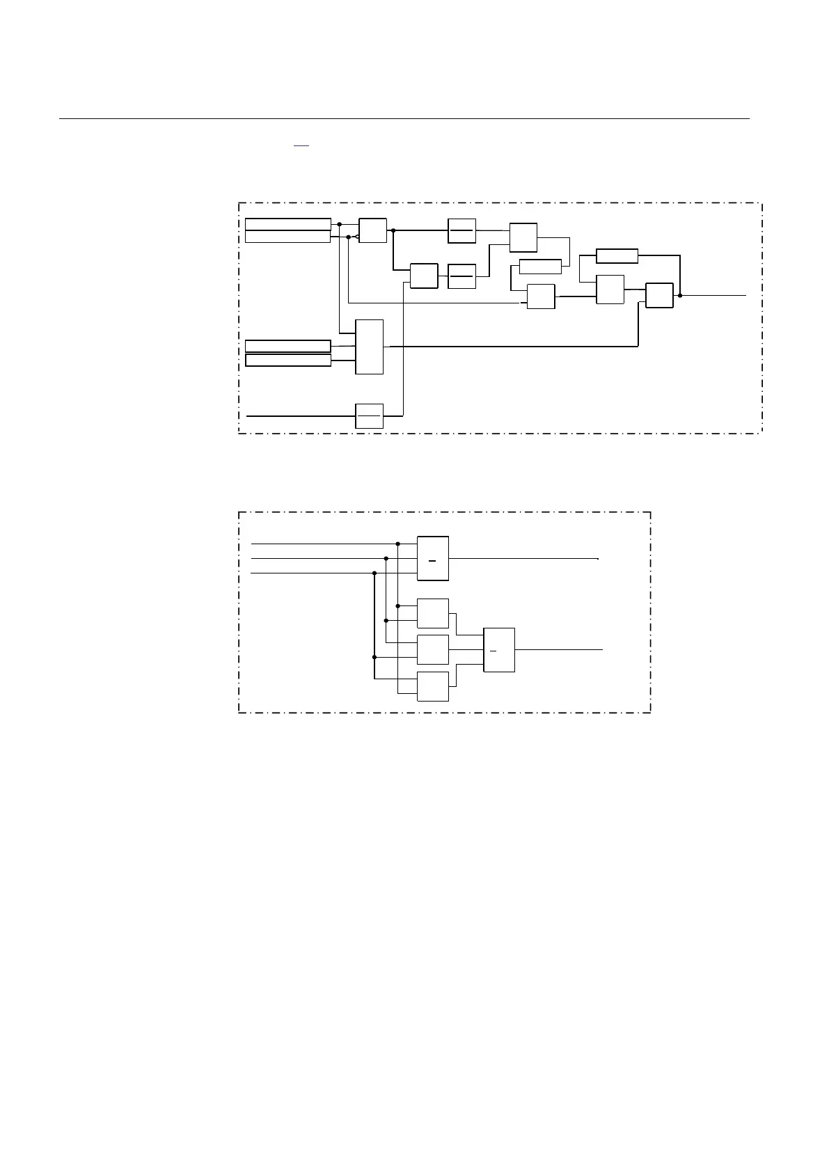
of figure 55 (internal input signal ZOUTL1, ZINL1, AND-gates and tP-timers) are
duplicated for phase L2 and L3. All tP1 and tP2 timers in the figure have the same
settings.
IEC05000113-2-en.vsd
AND
ZINL1
AND
DET-L1
OR
AND
AND
ZOUTL1
-loop
ZOUTL2
ZOUTL3
OR
detected
OR
-loop
0-tP1
0
0-tP2
0
0
0-tW
IEC05000113 V2 EN-US
Figure 55: Detection of power swing in phase L1
IEC01000057-2-en.vsd
DET-L1
DET-L2
DET-L3
DET1of3 - int.
DET2of3 - int.
&
&
&
>1
>
1
IEC01000057-TIFF V2 EN-US
Figure 56: Detection of power swing for 1-of-3 and 2-of-3 operating mode
Section 6 1MRK 506 382-UEN A
Impedance protection
128 Line distance protection REL650 2.2 IEC
Technical manual

Table of Contents

Other manuals for ABB REL650

Related product manuals