EasyManua.ls Logo

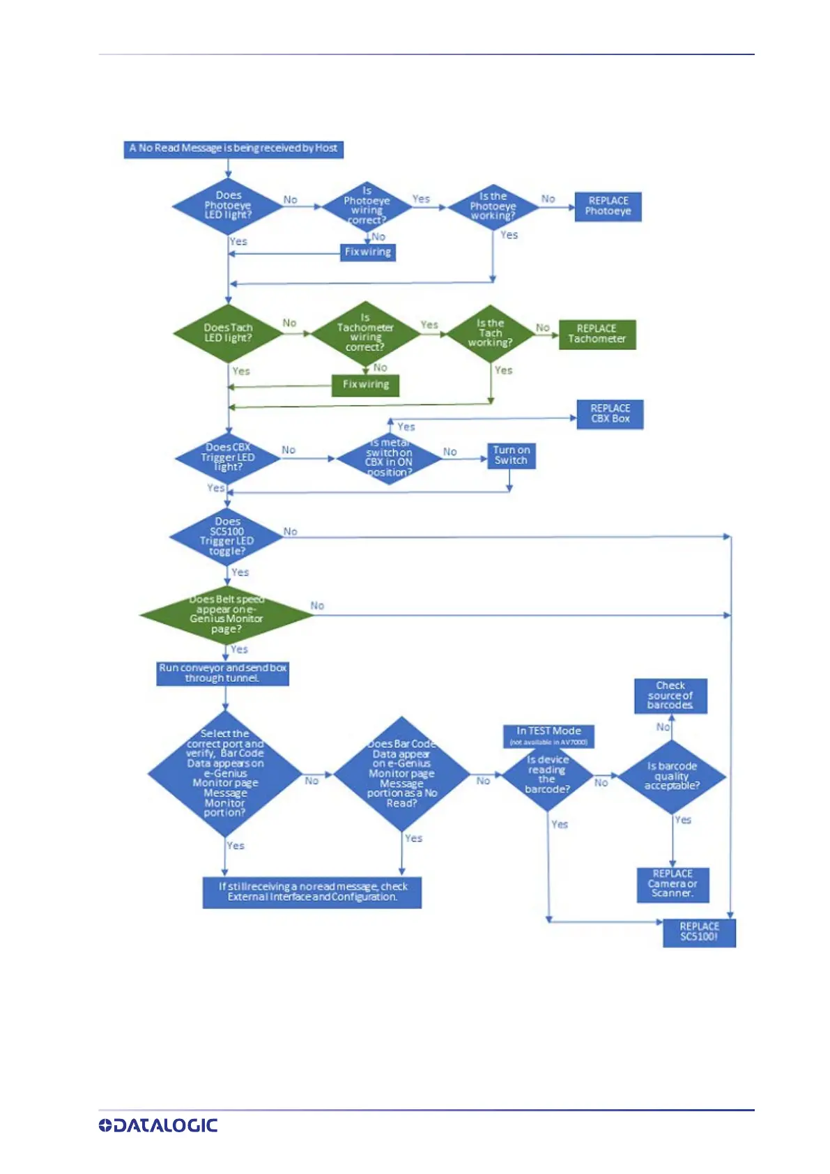
Datalogic SC5100 - Packtrack Mode - no READ

Datalogic SC5100
149 pages
Print Icon
To Next Page IconTo Next Page
To Next Page IconTo Next Page
To Previous Page IconTo Previous Page
To Previous Page IconTo Previous Page
Loading...
TROUBLESHOOTING GUIDES
PRODUCT REFERENCE GUIDE
82
PackTrack Mode - NO READ

Table of Contents

Related product manuals