EasyManua.ls Logo

Datalogic SC5100 - Online Mode - no READ MESSAGE

Datalogic SC5100
149 pages
Print Icon
To Next Page IconTo Next Page
To Next Page IconTo Next Page
To Previous Page IconTo Previous Page
To Previous Page IconTo Previous Page
Loading...
TROUBLESHOOTING
83
SC5100 CONTROLLER
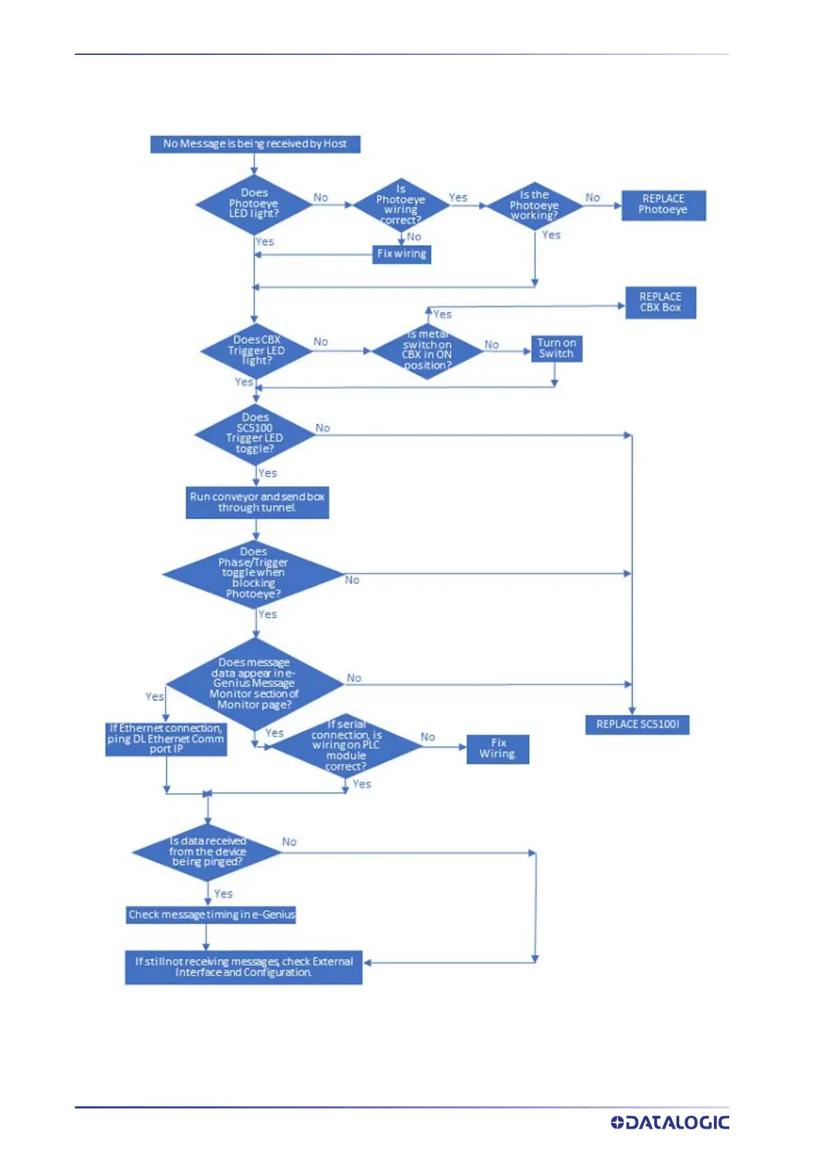
Online Mode - NO READ MESSAGE

Table of Contents