EasyManua.ls Logo

FOR-A MFR-3000 - Page 41

FOR-A MFR-3000
98 pages
Print Icon
To Next Page IconTo Next Page
To Next Page IconTo Next Page
To Previous Page IconTo Previous Page
To Previous Page IconTo Previous Page
Loading...
41
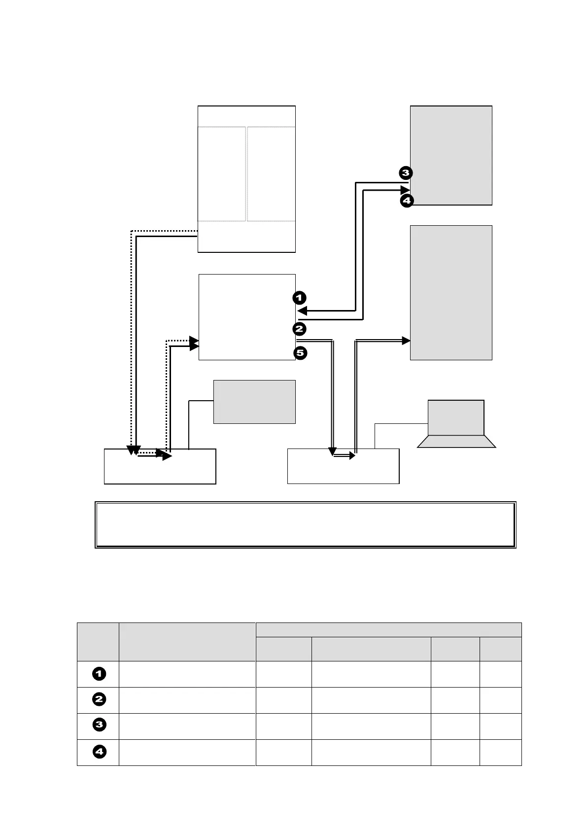
Transmitting Signal Name and Tally Data
The figure below shows an example signal name and tally data routing system using the
MFR-TALM.
Each serial port should be set as shown in the table below in the relevant page of the
MFR-TALM Web-based Control accessed from "http://192.168.1.62" (default IP address)
on your web browser.
Serial Port Settings
Open the [MFR-TALM Web-based Control: Port Settings page] and perform port settings
under Serial Port.
As for the HVS-4000 unit, perform port setting in the [EXT INTERFACE - RS-422] menu.
Port
Menu
[Port Settings] - [Serial Port]
Connector
Function
Baud
rate
Parity
Web-based Control
[TALM Settings]
No. 1
HVS-TAL Protocol
Reception
38,400
EVEN
Web-based Control
[TALM Settings]
No. 2
Router/HVS connection
type 2
38,400
NONE
HVS-4000
[EXT INTERFACE - RS-422]
No. 1
TALLY
38,400
EVEN
HVS-4000
[EXT INTERFACE - RS-422]
No. 4
ROUTER (Tx)
38,400
NONE
MFR-LAN
PC-LAN
RS-422(1)
RS-422(2)
MFR-3000
MFR-8SDI
IN1
|
|
|
|
I
|
IN64
MFR-8SDO
OUT1
|
|
|
|
|
|
OUT64
PC
MFR Web Control
MV Layout Editor
MFR-TALM
Video Switcher
(HVS-4000)
SERIAL
Multi Viewer
(MV-3200)
RS-422(1)
RS-422(4)
Ethernet Hub (MFR-LAN)
Ethernet Hub (PC-LAN)
LAN
MFR-LAN
MFR-xxRU
PC-LAN
Router's tally and name data
Switcher's tally data
Signal name data
Tally and name data

Table of Contents

Related product manuals