EasyManua.ls Logo

FOR-A MFR-3000 - Signal Name and Tally Link System; Standard Configuration

FOR-A MFR-3000
98 pages
Print Icon
To Next Page IconTo Next Page
To Next Page IconTo Next Page
To Previous Page IconTo Previous Page
To Previous Page IconTo Previous Page
Loading...
38
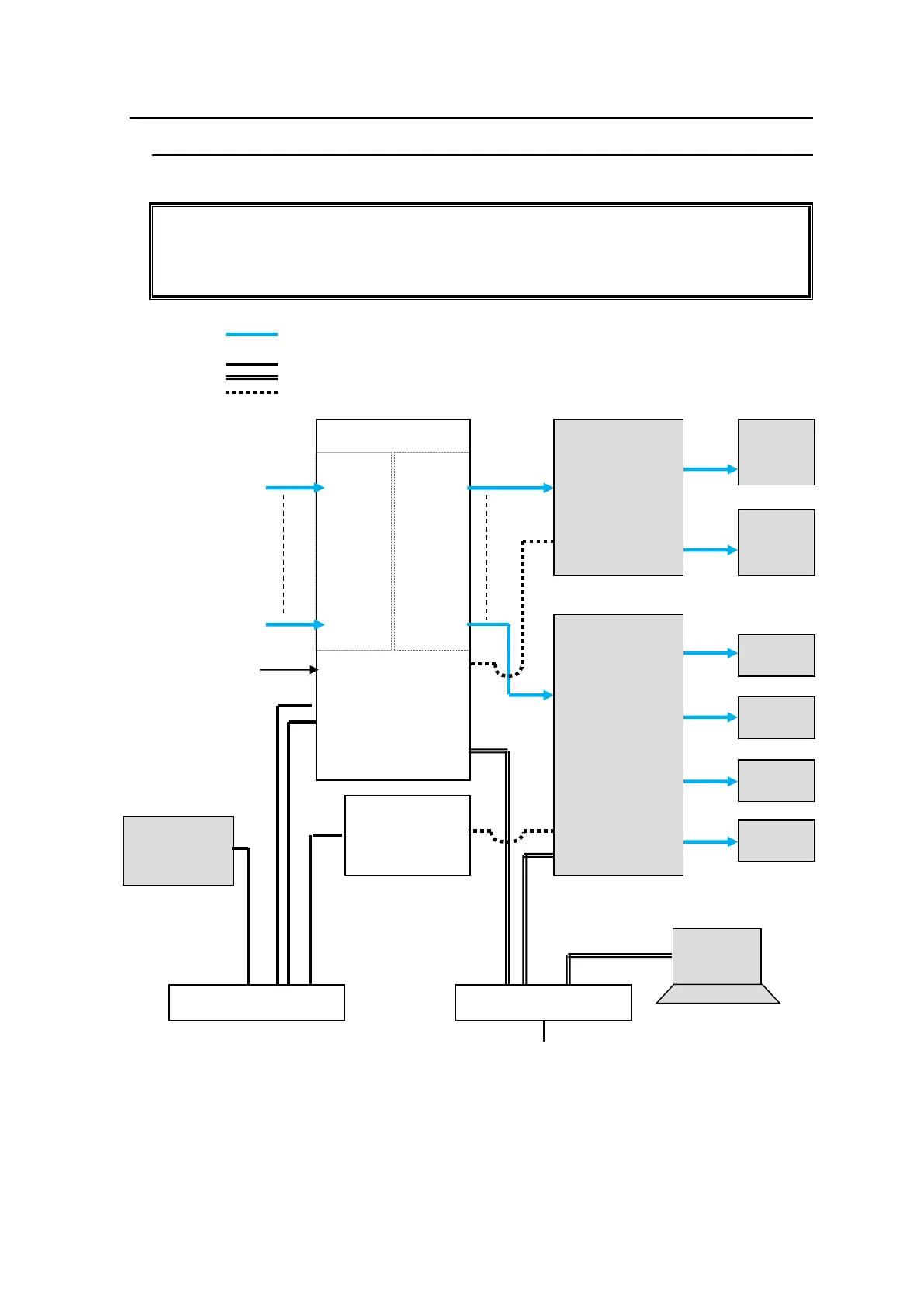
3-3. Signal Name and Tally Link System
3-3-1. Standard Configuration
The block diagram below shows a basic signal name and tally link system.
To connect a video switcher via serial connection, use the MFR-3000 SERIAL port or
SERIAL1-4 on MFR-GPI. The signal name and tally link system requires an RS-422
interface.
See Sec. 2-3-4. or 2-6-4. "Switches on the Card."
VIDEO(SDI)
LAN (MFR-LAN)
LAN (PC LAN)
RS-422
MFR-LAN1(3000)
MFR-LAN2(30CPU)
PC-LAN
SERIAL 1
SDI Signals
SDI Signals
REF IN
MFR-3000
MFR-8SDI
IN1
|
|
|
|
I
|
|
I
|
IN64
MFR-8SDO
OUT1
|
|
|
|
I
|
I
|
|
OUT64
PC
MFR Web Control
MV Layout Editor
MFR-GPI
SERIAL
Video Switcher
(HVS-4000)
SERIAL
Multi Viewer
(MV-3200)
RS-422
PGM
Monitor
PRV
Monitor
DVI
DVI
MV
Monitor
MV
Monitor
DVI
MV
Monitor
DVI
MV
Monitor
SDI
SDI
Ethernet Hub (MFR-LAN)
Ethernet Hub (PC-LAN)
SERIAL
LAN
MFR-xxRU

Table of Contents

Related product manuals