EasyManua.ls Logo

GE VIVID 3 BT00 - Keyboard Controller

GE VIVID 3 BT00
598 pages
To Next Page IconTo Next Page
To Next Page IconTo Next Page
To Previous Page IconTo Previous Page
To Previous Page IconTo Previous Page
Loading...
GE MEDICAL SYSTEMS
D
IRECTION FK091075, REVISION 04 VIVID 3N PRO/EXPERT SERVICE MANUAL
5-32 Section 5-5 - Back End Processor
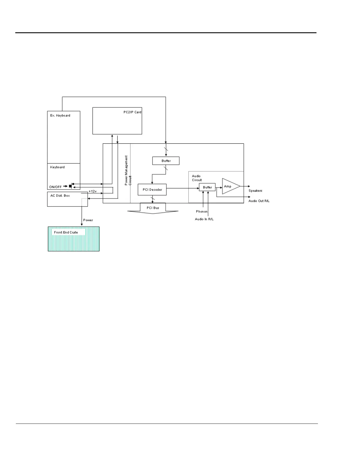
5-5-3 Keyboard Controller
The keyboard controller controls all the extended keyboard operations, power management systems
and audio control.
The Keyboard Controller contains the Audio Amplifier that controls the volume of the front cover
speakers. The Keyboard Controller also contains a power management system to enable three
shut-down modes:
Hard Shutdown, by pressing the ON/OFF button continuously for more then 10 seconds. This is
for emergencies only and should not be used under regular circumstances.
Standby Mode, which enables system boot-up in 30 seconds (this option is enabled if the Plug &
Scan option is installed, allowing you to move the unit from one location to another).
Full Shutdown, which then requires more than 2 minutes to boot up.
There are three main keyboard components:
External Keyboard: All the soft keys, whose functionality changes according to the selected menu.
Trackball: Operates in a similar manner to that of a PC mouse pointer.
Alphanumeric Keyboard: The normal keyboard including the function keys and numbers to
enable text writing and other functions.
Figure 5-20 Keyboard Controller Block Diagram
Keyboard Controller Board

Table of Contents

Related product manuals