EasyManua.ls Logo

Gtec SATURN - Pantalla Gráfica

Default Icon
Print Icon
To Next Page IconTo Next Page
To Next Page IconTo Next Page
To Previous Page IconTo Previous Page
To Previous Page IconTo Previous Page
Loading...
- 261 -
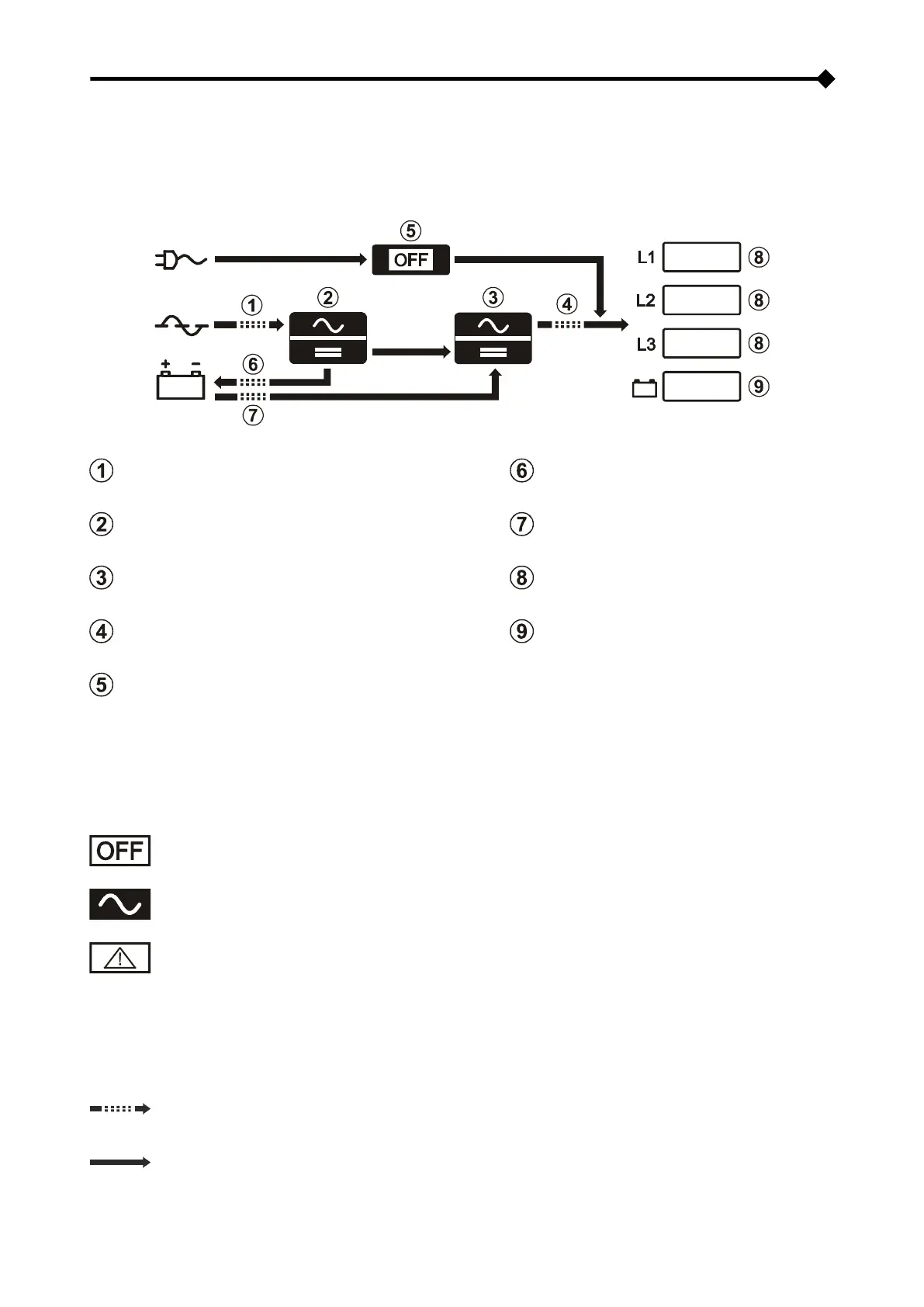
PANTALLA GRÁFICA
En el centro del panel de control se encuentra situada una amplia pantalla gráfica, que permite tener siempre en primer
plano y en tiempo real una panorámica detallada del estado del CPS. La primera página señala de modo esquemático
los estados de funcionamiento del CPS:
Input Line
Battery Charger Line
PFC Converter
Battery Line
Inverter
% Load
Inverter Output Line
% Battery Charge
Automatic Static Bypass
El esquema muestra el estado de los tres módulos lógicos de potencia (PFC Converter, Inverter, Automatic Static
Bypass).
Cada módulo puede asumir uno de los siguientes estados:
Módulo apagado
Módulo encendido en funcionamiento normal
Módulo en estado de alarma o de bloqueo
Los siguientes símbolos representan el flujo de energía desde y hacia las baterías (descarga/carga) y el estado de los
contactos de ingreso e inverter:
Módulo apagado
Módulo encendido en funcionamiento normal

Table of Contents

Other manuals for Gtec SATURN

Related product manuals