EasyManua.ls Logo

Gtec SATURN - Graphic Display

Default Icon
Print Icon
To Next Page IconTo Next Page
To Next Page IconTo Next Page
To Previous Page IconTo Previous Page
To Previous Page IconTo Previous Page
Loading...
- 90 -
GRAPHIC DISPLAY
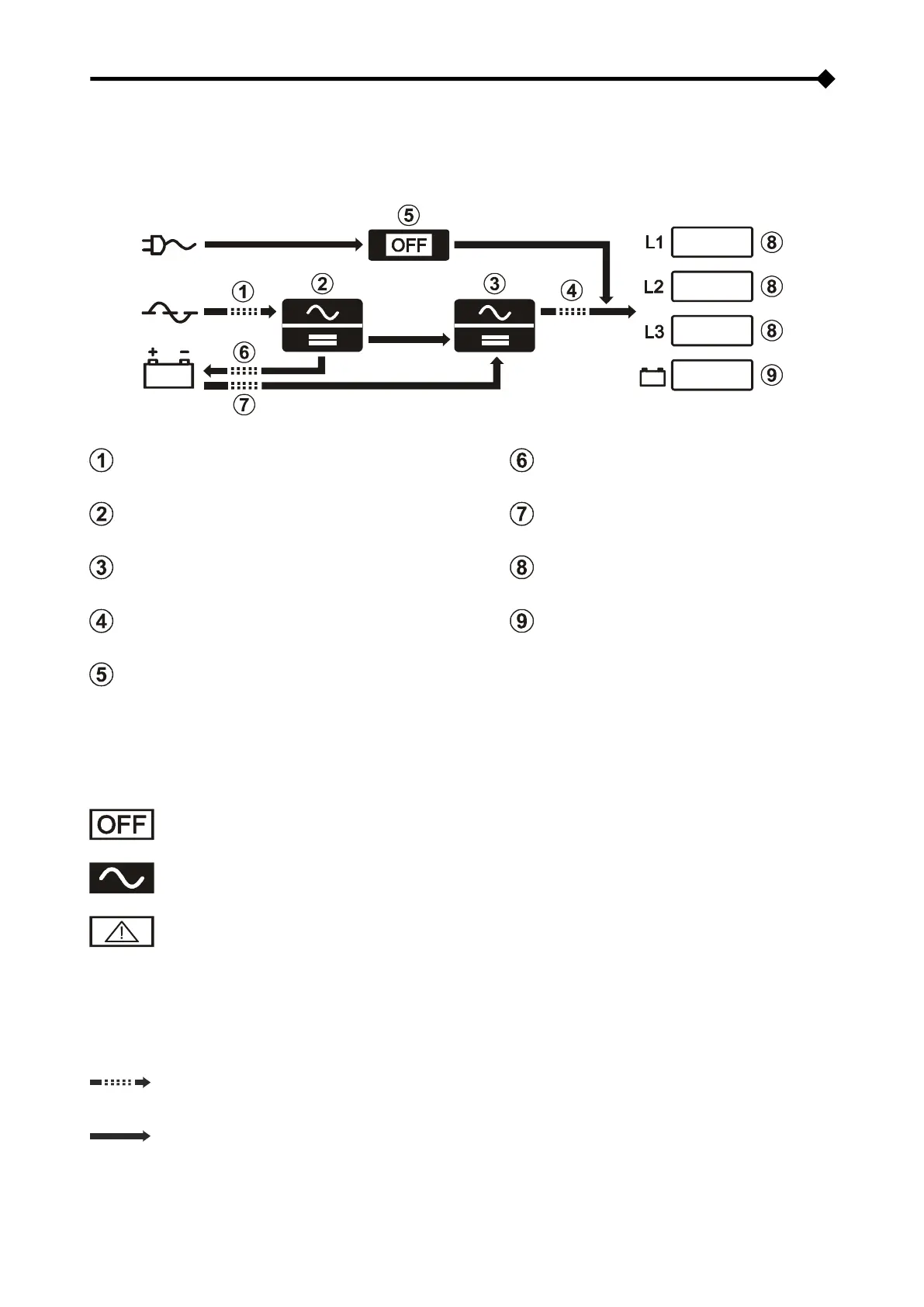
At the centre of the control panel is a wide graphic display for a constant detailed, real-time overview of CPS status. The
first page is a schematic view of CPS operating status:
Input Line
Battery Charger Line
PFC Converter
Battery Line
Inverter
% Load
Inverter Output Line
% Battery Charge
Automatic Static Bypass
The diagram shows the status of the three power logical modules (PFC Converter, Inverter, Automatic Static Bypass).
Each module can take on one of the following status types:
Module Off
Module on in normal operating mode
Module alarm or block
The following symbols show the power flow to and from the batteries (uncharged/charged) and the status of input and
inverter contacts:
Module Off
Module on in normal operating mode

Table of Contents

Other manuals for Gtec SATURN

Related product manuals