EasyManua.ls Logo

Keysight N9010B - Page 1626

Keysight N9010B
2650 pages
To Next Page IconTo Next Page
To Next Page IconTo Next Page
To Previous Page IconTo Previous Page
To Previous Page IconTo Previous Page
Loading...
3 VMA Mode
3.10 Spurious Emissions Measurement
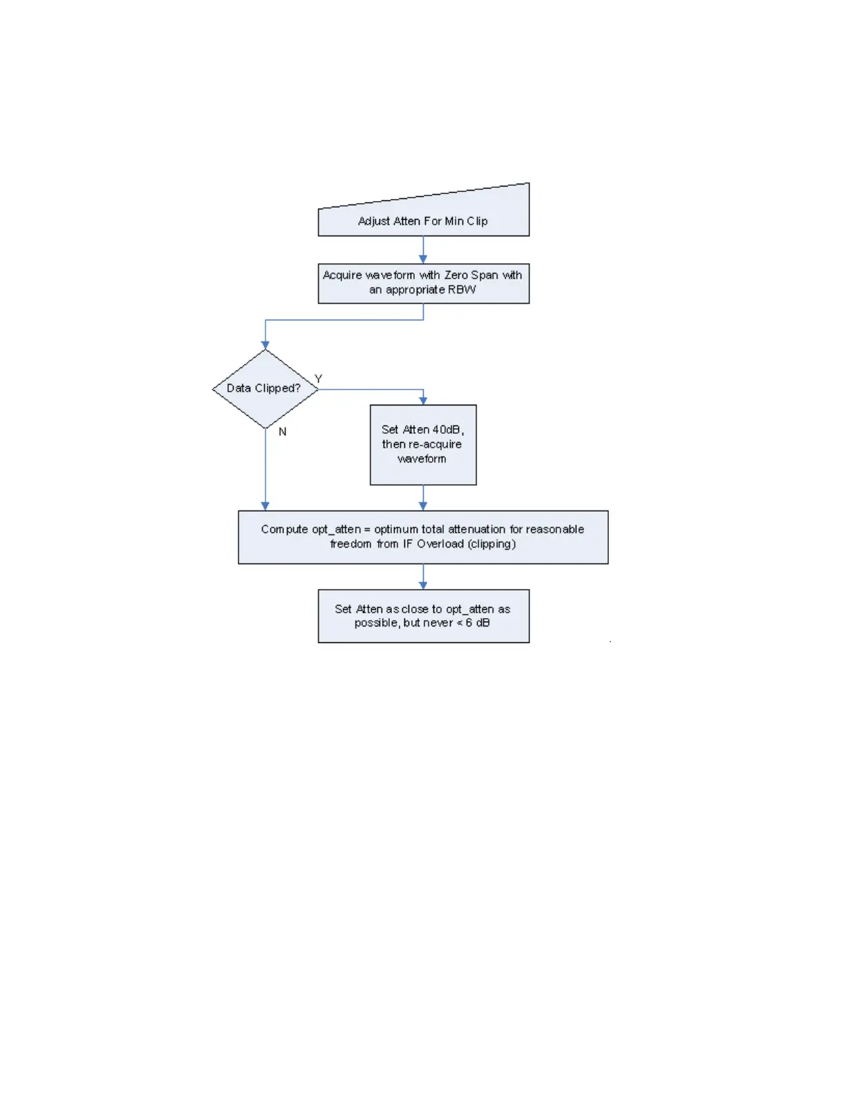
Single-Attenuator Models
Dual-Attenuator models
"Adjust Atten for Min Clipping" on page 1772 or "Pre-Adjust for Min Clipping" on
page 1624 selection is Mech + Elec Atten:
Vector Modulation Analyzer Mode User's &Programmer's Reference 1626

Table of Contents

Other manuals for Keysight N9010B

Related product manuals