EasyManua.ls Logo

LeeBoy 8616B - Main Harness Electrical (3 of 6)

LeeBoy 8616B
287 pages
Print Icon
To Next Page IconTo Next Page
To Next Page IconTo Next Page
To Previous Page IconTo Previous Page
To Previous Page IconTo Previous Page
Loading...
MAIN HARNESS ELECTRICAL (3 OF 6)
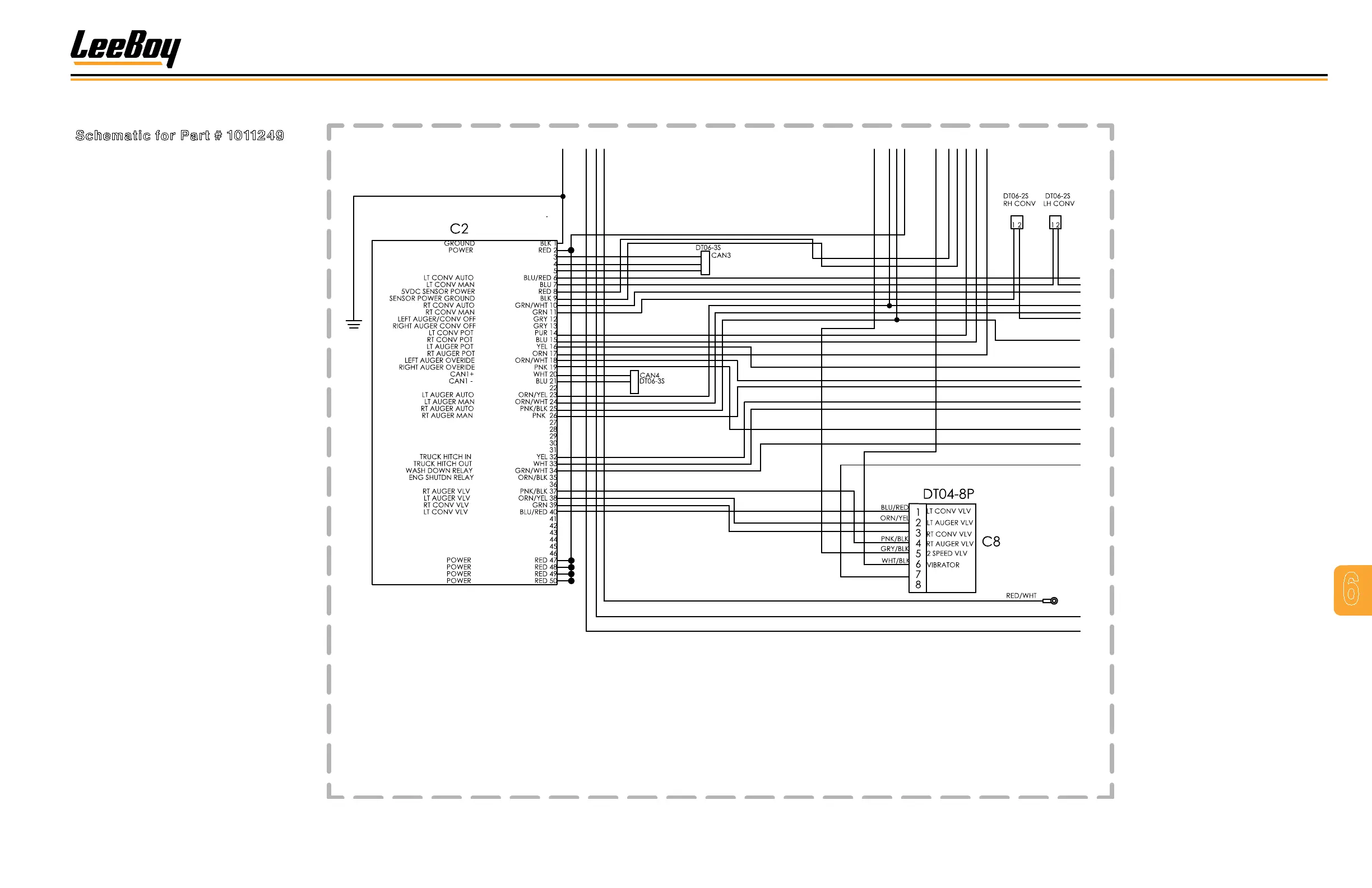
Schematic for Part # 1011249
SCREED CONTROLLER
B
A
C
GENERATOR
GRN
BLU
FUEL
SENDER
A
C
B
TO PROPEL
PADDLE PADDLE
2F2G
4H
4I
3
Figure 6-12. Main Harness Electrical (3 of 6)
LeeBoy 8616B Conveyor Paver 6-25
Schematics
6

Table of Contents

Related product manuals