EasyManua.ls Logo

LeeBoy 8616B - Electric Heat Control (Standard)

LeeBoy 8616B
287 pages
Print Icon
To Next Page IconTo Next Page
To Next Page IconTo Next Page
To Previous Page IconTo Previous Page
To Previous Page IconTo Previous Page
Loading...
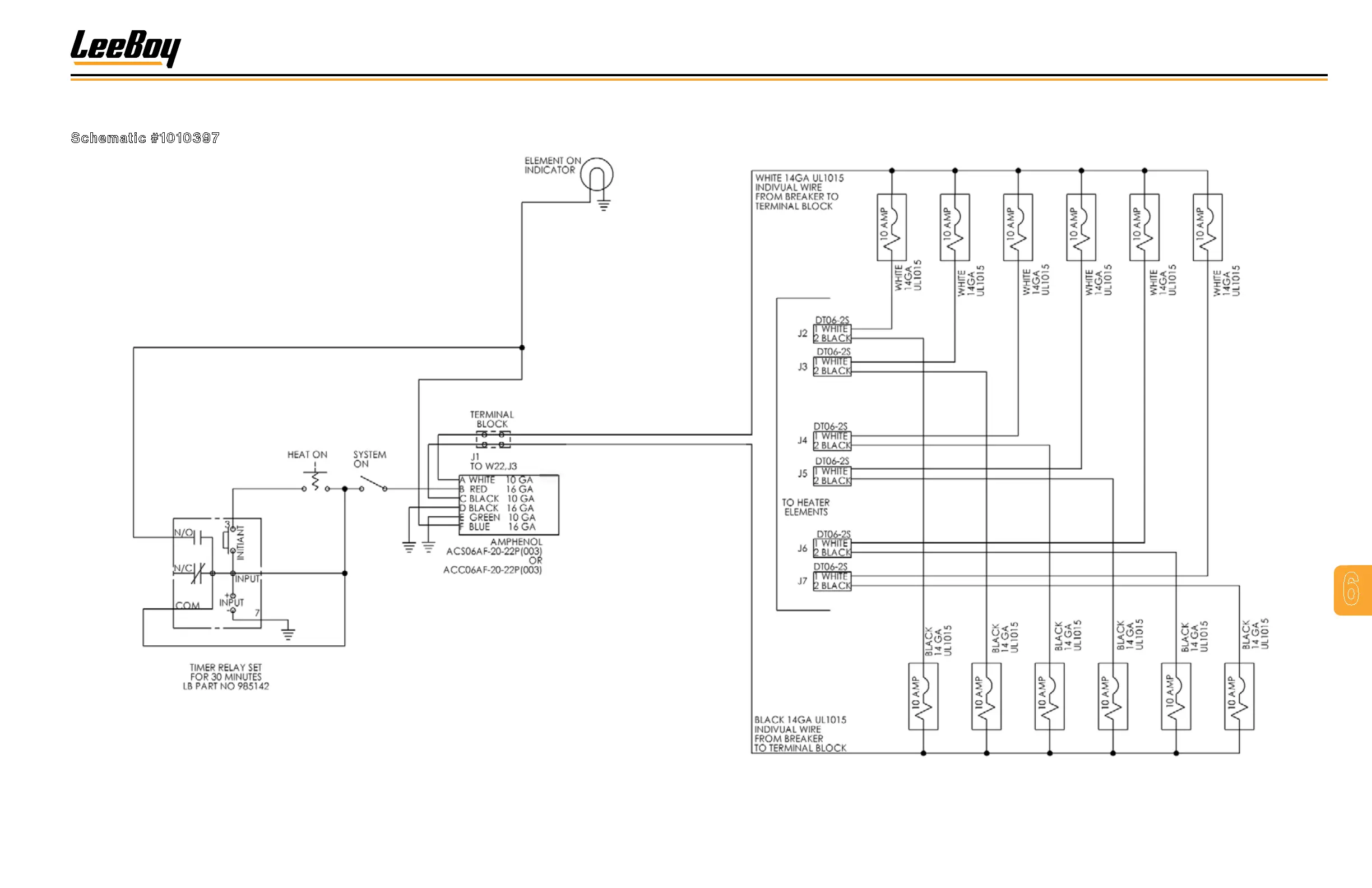
ELECTRIC HEAT CONTROL (STANDARD)
Schematic #1010397
Figure 6-25. Electric Heat Control (Standard)
LeeBoy 8616B Conveyor Paver 6-51
Schematics
6

Table of Contents

Related product manuals