EasyManua.ls Logo

LeeBoy 8616B - Main Harness Elelctrical (5 of 6)

LeeBoy 8616B
287 pages
Print Icon
To Next Page IconTo Next Page
To Next Page IconTo Next Page
To Previous Page IconTo Previous Page
To Previous Page IconTo Previous Page
Loading...
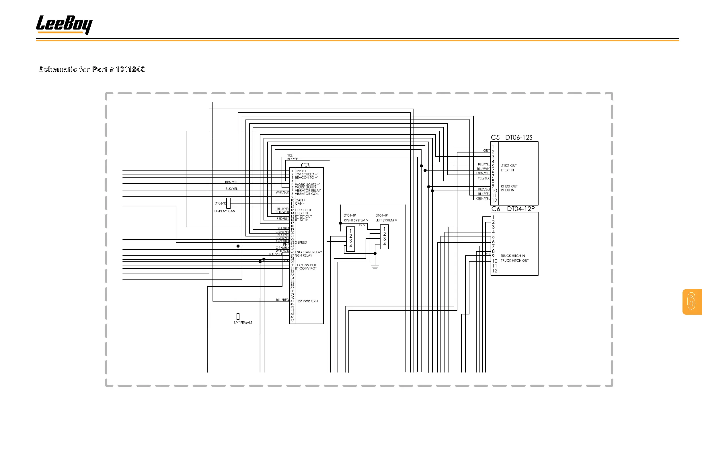
MAIN HARNESS ELELCTRICAL (5 OF 6)
Schematic for Part # 1011249
HORN
RED
SPADE
BEACON
GRADE AUTO
CAN SHIELD
LT CUTOFF OPEN
LT CUTOFF CLOSE
RT CUTOFF OPEN
RT CUTOFF CLOSE
SCREED RAISE
SCREED FLOAT
HORN
E STOP
SENSOR PWR
SENSOR GND
RED
BRN
BLU
WHT
BLU
SHIELD
LT BLU
BRN
ORN
RED
PUR
BLU
HOPPER UP
HOPPER DOWN
LT CUT OFF OPEN
LT CUT OFF CLOSED
RT CUT OFF CLOSED
RT CUT OFF OPEN
SCREED UP
SCREED DN
LT SLOPE UP
LT SLOPE DN
LT TOE UP
LT TOE DN
RT TOE UP
RT TOE DN
RT SLOPE UP
RT SLOPE DN
GRN
ORN
BRN
LT BLU
PUR
ORN
WHT
C
B
A
BEACON
5
4J 4K 4L 4M
6N
Figure 6-14. Main Harness Electrical (5 of 6)
LeeBoy 8616B Conveyor Paver 6-29
Schematics
6

Table of Contents

Related product manuals