EasyManua.ls Logo

LeeBoy 8616B - Main Harness Electrical (4 of 6)

LeeBoy 8616B
287 pages
Print Icon
To Next Page IconTo Next Page
To Next Page IconTo Next Page
To Previous Page IconTo Previous Page
To Previous Page IconTo Previous Page
Loading...
MAIN HARNESS ELECTRICAL (4 OF 6)
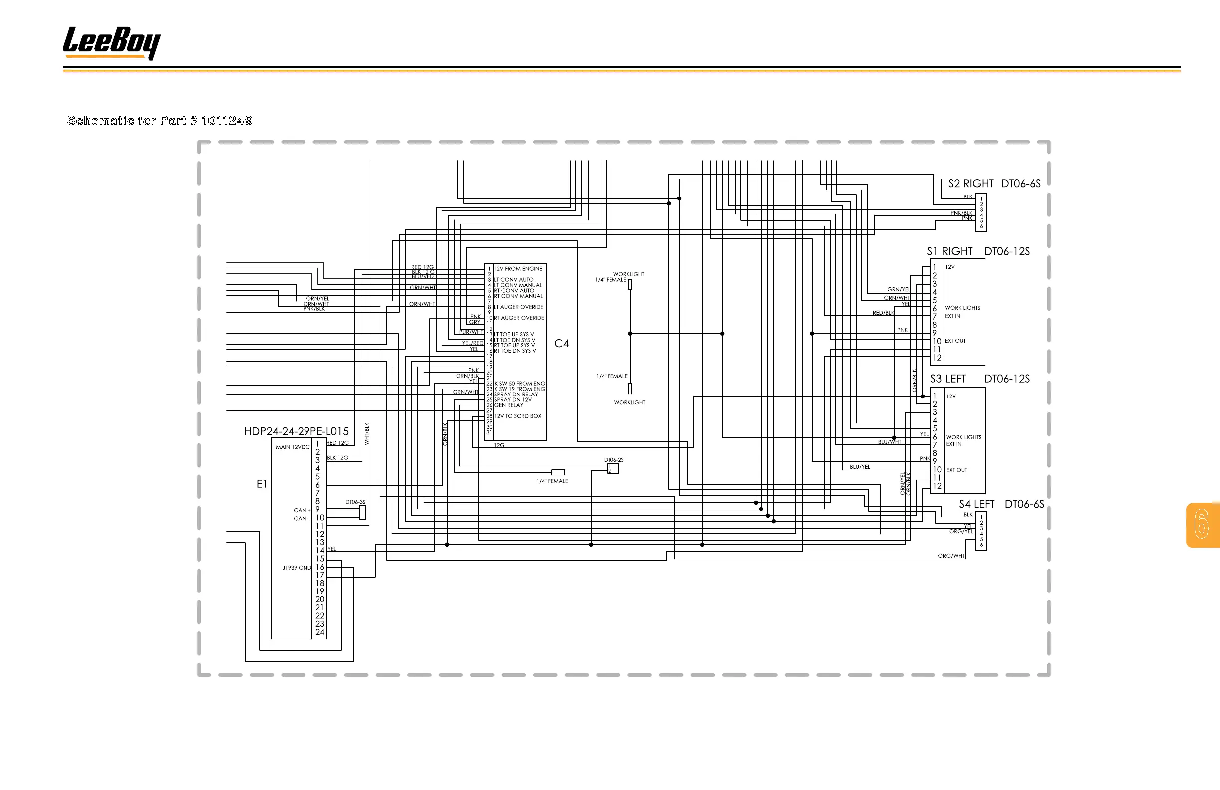
Schematic for Part # 1011249
BLU
A
B
SPADE
SPADE
RIGHT FRONT
SPADE
LEFT FRONT
GND FROM ENGINE
S W OUT
S W IN
LT TOE UP COIL
LT TOE DN COIL
RT TOE UP COIL
RT TOE DN COIL
ACC SWITCH ENG
GENERATOR COIL
RED
BLU
GRN
ORN
LT BLU
GRN
ORN
PUR
GRN
GRN
BLU
MAIN GROUND
START
PRE HEAT
BRN
ORN
E STOP
E STOP
SLOPE DN
SLOPE UP
HORN
TOE DN
TOE UP
E STOP
E STOP
SLOPE DN
SLOPE UP
HORN
TOE DN
SENS GND
RED
LT BLU
RED
TOE UP
SENS PWR
LT AUG POT
LT AUG AUTO
LT AUG MAN
RED
SENS GND
RT AUG MAN
RT AUG POT
SENS PWR
RT AUG AUTO
ORG
RED
GENERATOR
ESTOP IN
WATER IN FUEL
IGN SW ACC
START ENABLE
LT BLU
RED
WHT
LT BLU
4
3H
3I
5J 5K 5L 5M
Figure 6-13. Main Harness Electrical (4 of 6)
LeeBoy 8616B Conveyor Paver 6-27
Schematics
6

Table of Contents

Related product manuals