EasyManua.ls Logo

Microplex LOGIJET T4 - Automatic Sync Sensor Adjust

Default Icon
175 pages
Print Icon
To Next Page IconTo Next Page
To Next Page IconTo Next Page
To Previous Page IconTo Previous Page
To Previous Page IconTo Previous Page
Loading...
Panel Functions 91
________________________________________________________________________________________________
_______________________________________________________________________________________________
MICROPLEX Operator’s Manual LOGIJET T4 /T6 /RFID Edition 1.3
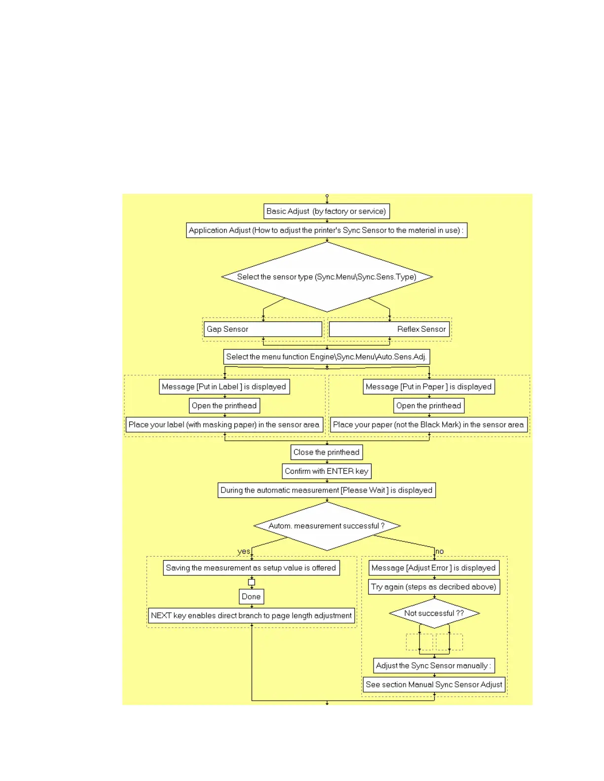
7.27. Automatic Sync Sensor Adjust
This function serves to adjust the printer’s Sync Sensor to the material in use.
!
If this automatic function does not work with your specific print material,
please read the following section: Manual Sync Sensor Adjust.
7.27.1. Overview

Table of Contents

Related product manuals