EasyManua.ls Logo

Microplex LOGIJET T4 - Overview: Level and Current Adjusting

Default Icon
175 pages
Print Icon
To Next Page IconTo Next Page
To Next Page IconTo Next Page
To Previous Page IconTo Previous Page
To Previous Page IconTo Previous Page
Loading...
94 Panel Functions
________________________________________________________________________________________________
_______________________________________________________________________________________________
MICROPLEX Operator’s Manual LOGIJET T4 /T6 /RFID Edition 1.3
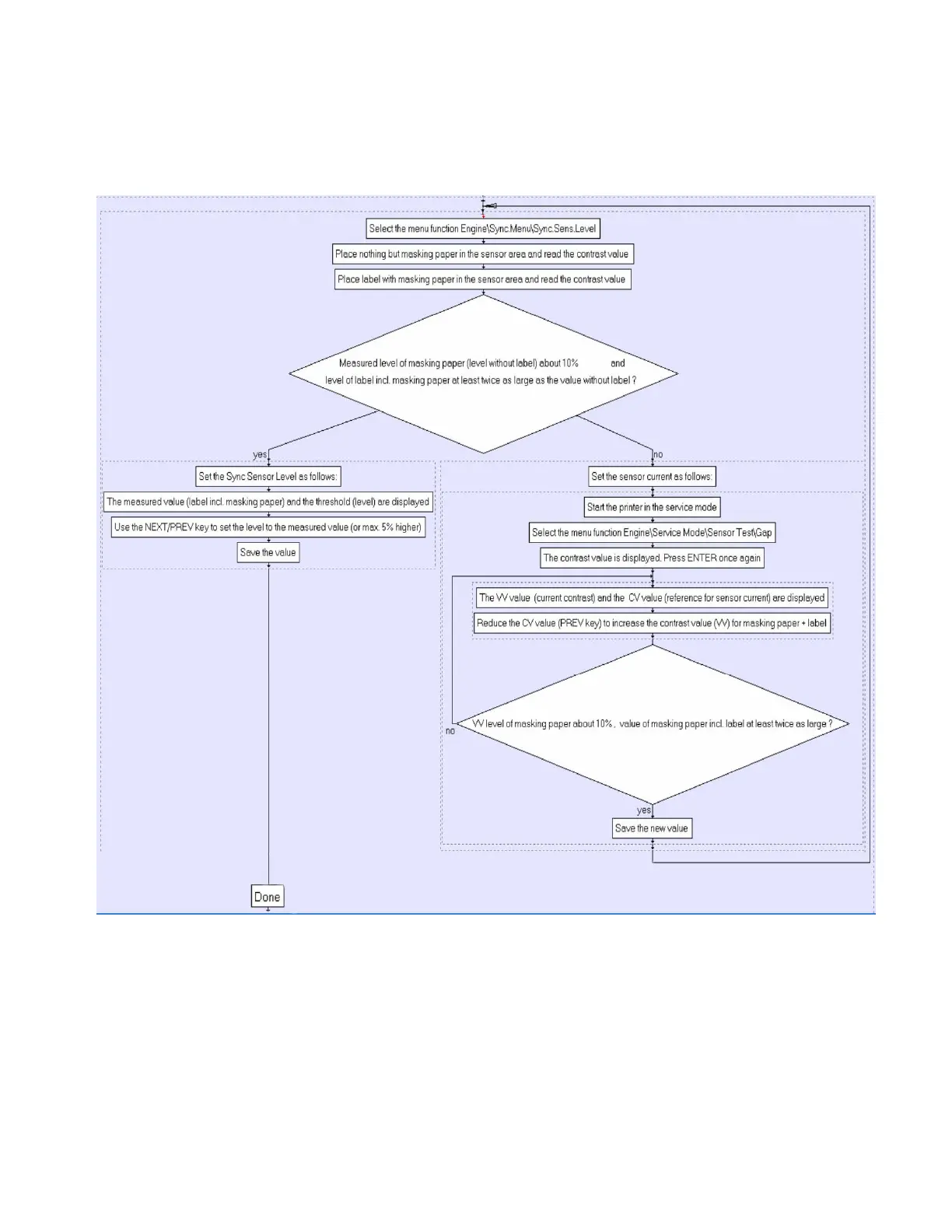
7.28.1. Overview: Level and Current Adjusting

Table of Contents

Related product manuals