EasyManua.ls Logo

Teledyne RIVERPRO - Riverpro;Riopro Operation Overview

Teledyne RIVERPRO
194 pages
Print Icon
To Next Page IconTo Next Page
To Next Page IconTo Next Page
To Previous Page IconTo Previous Page
To Previous Page IconTo Previous Page
Loading...
October 2017 RiverPro and RioPro ADCP Guide
Page 32
EAR-Controlled Technology Subject to Restrictions Contained on the Cover Page.
RiverPro/RioPro Operation Overview
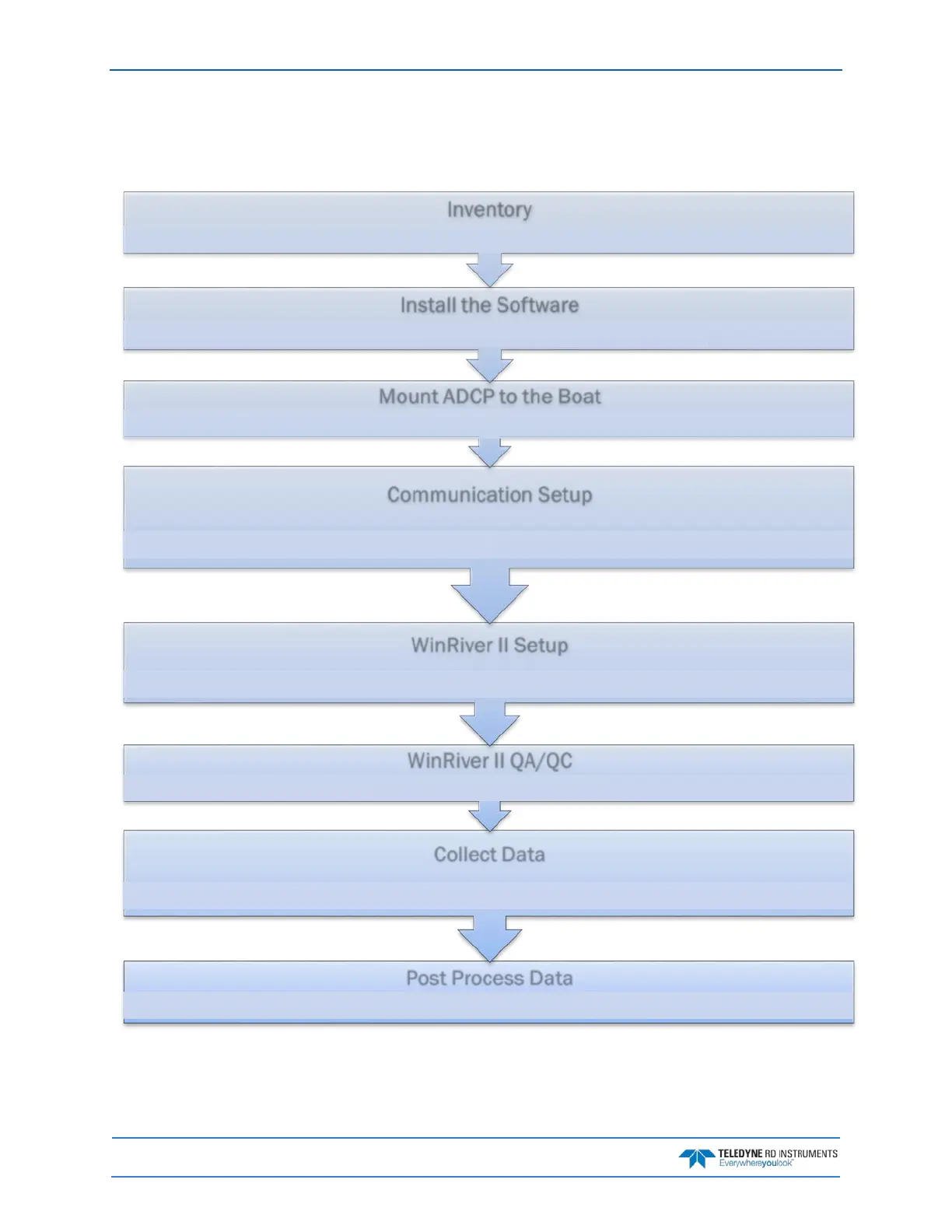
Use the following figure and description on the next page to collect data with the RiverPro/RioPro:
Post Process Data
Use WinRiver II
(refer to the WinRiver II Software User's Guide, Chapter 3)
Collect Data
Use WinRiver II to collect at least four transects
(refer to the WinRiver II Software User's Guide, Chapter 3)
WinRiver II QA/QC
Set the ADCP's Clock Test the ADCP Calibrate the compass
WinRiver II Setup
Run the WinRiver II wizard
(refer to the WinRiver II Software User's Guide, Chapter 3)
Communication Setup
Connect the I/O cable
(refer to the WinRiver II Serial Communications
Setup Card)
Bluetooth Communications (refer to the WinRiver II
Bluetooth Communicaions card)
Mount ADCP to the Boat
Refer to the RiverPro/RioPro ADCP Guide, Chapter 2
Install the Software
Install the
Documentation CD
Install WinRiver II Install RDI Tools
Install SxS Pro
(optional )
Install Q-View
(optional)
Inventory
Verify all parts are present (see the RiverPro/RioPro Reference Card for a list of parts)

Table of Contents

Related product manuals