EasyManua.ls Logo

Thermo King SB-210+ - Selecting Keypad Lockout

Thermo King SB-210+
209 pages
Print Icon
To Next Page IconTo Next Page
To Next Page IconTo Next Page
To Previous Page IconTo Previous Page
To Previous Page IconTo Previous Page
Loading...
Operating Instructions
98
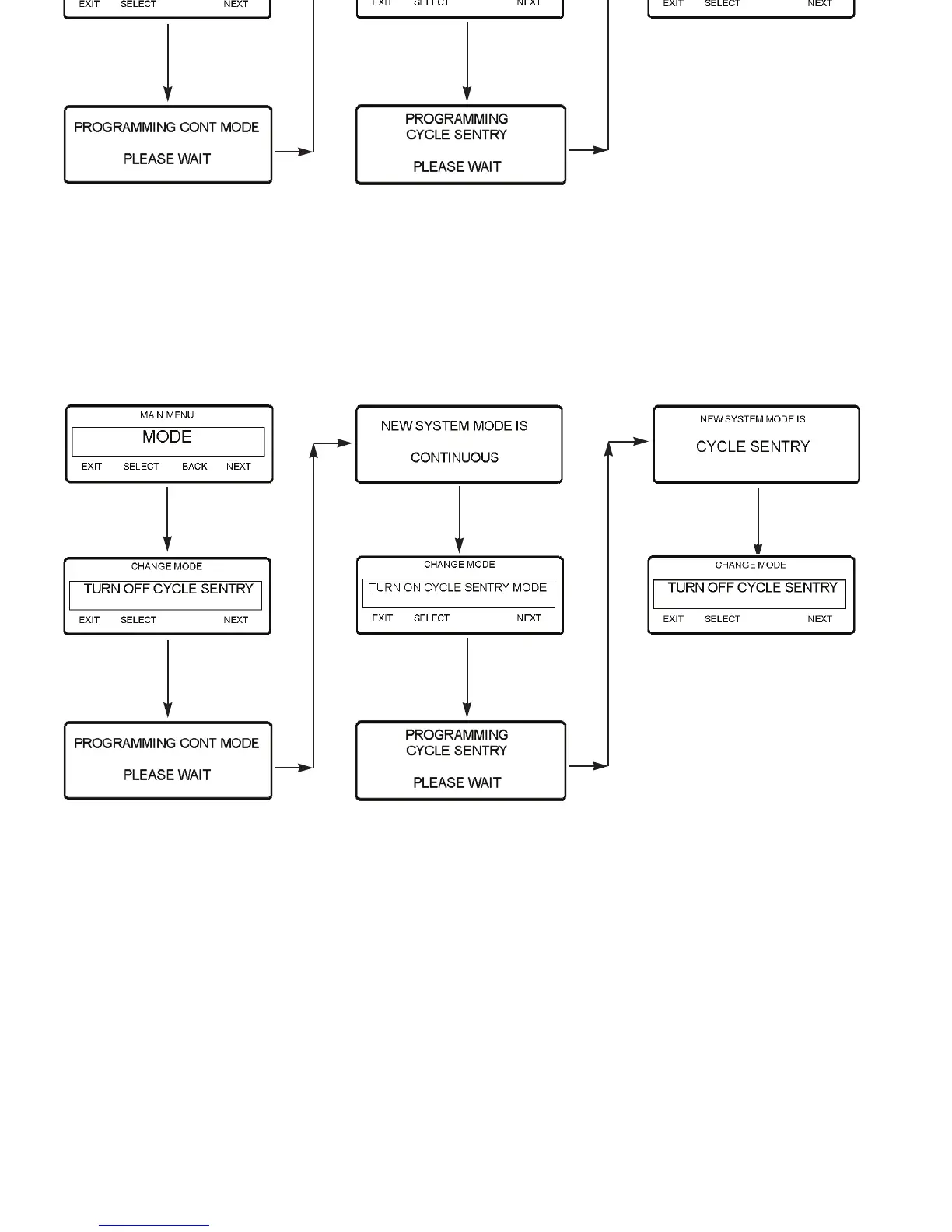
Figure 69: Selecting Mode Screen Sequence
S
ELECT
Key
S
ELECT
Key
S
ELECT
Key
Operating Instructions
98
Figure 69: Selecting Mode Screen Sequence
S
ELECT
Key
S
ELECT
Key
S
ELECT
Key

Table of Contents

Related product manuals