EasyManua.ls Logo

Vaisala FS11P - Figure 41 Receiver FSR102 Block Diagram

Vaisala FS11P
232 pages
To Next Page IconTo Next Page
To Next Page IconTo Next Page
To Previous Page IconTo Previous Page
To Previous Page IconTo Previous Page
Loading...
User's Guide _______________________________________________________________________
138 __________________________________________________________________ M211107EN-C
0009-006
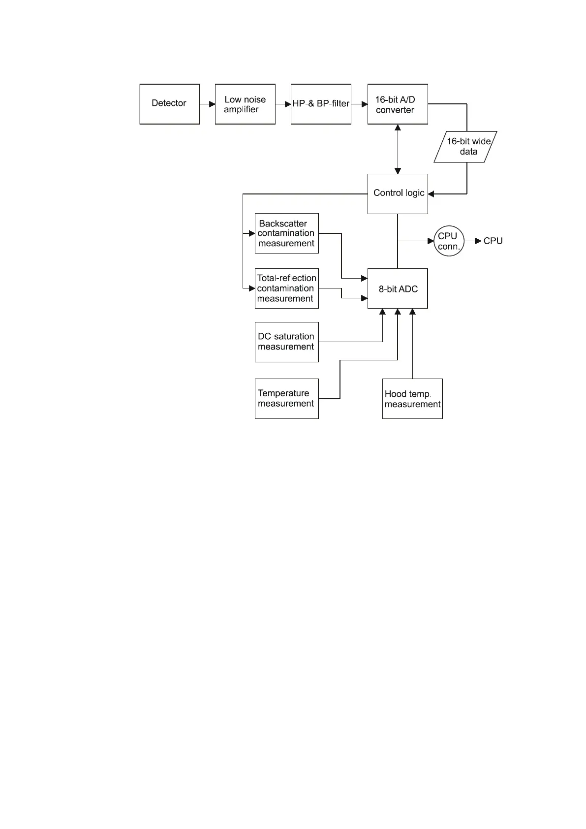
Figure 41 Receiver FSR102 Block Diagram
An ambient light level as high as 30 kcd/m
2
neither influences the
detection of the photodiode, nor saturates the preamplifier. The DC level
is monitored for detecting eventual saturation caused by the ambient
light.
Two infrared LEDs are provided for the backscatter and contamination
measurement. The light level is sampled and converted using the same
method of detection described with the scattering signal measurement.
The window contamination measurement principle is based on the
change of the total reflection of the light beam on the window surface.
The principle is shown in Figure 40 on page 137.

Table of Contents

Related product manuals