EasyManua.ls Logo

Waters 600e - Page 165

Default Icon
258 pages
Print Icon
To Next Page IconTo Next Page
To Next Page IconTo Next Page
To Previous Page IconTo Previous Page
To Previous Page IconTo Previous Page
Loading...
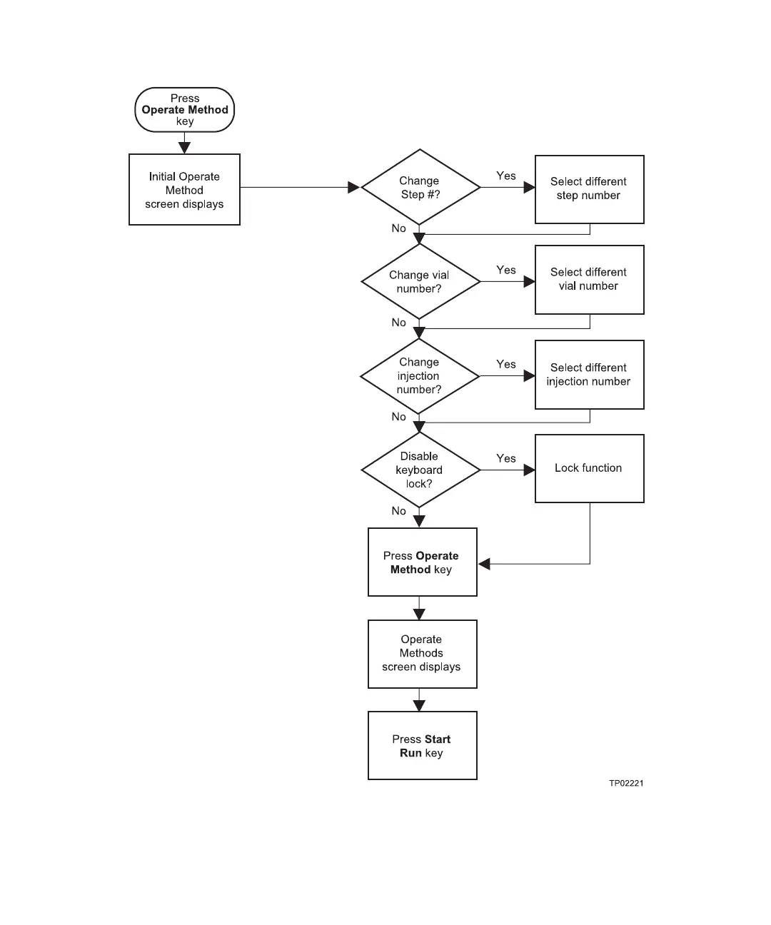
Setting Initial Operating Parameters 137
Figure 7-2 Operate Method Flowchart

Table of Contents

Other manuals for Waters 600e

Related product manuals