EasyManua.ls Logo

Waters 600e - Page 74

Default Icon
258 pages
Print Icon
To Next Page IconTo Next Page
To Next Page IconTo Next Page
To Previous Page IconTo Previous Page
To Previous Page IconTo Previous Page
Loading...
46 Setting PowerLine Controller Operating Parameters
Screen Layout
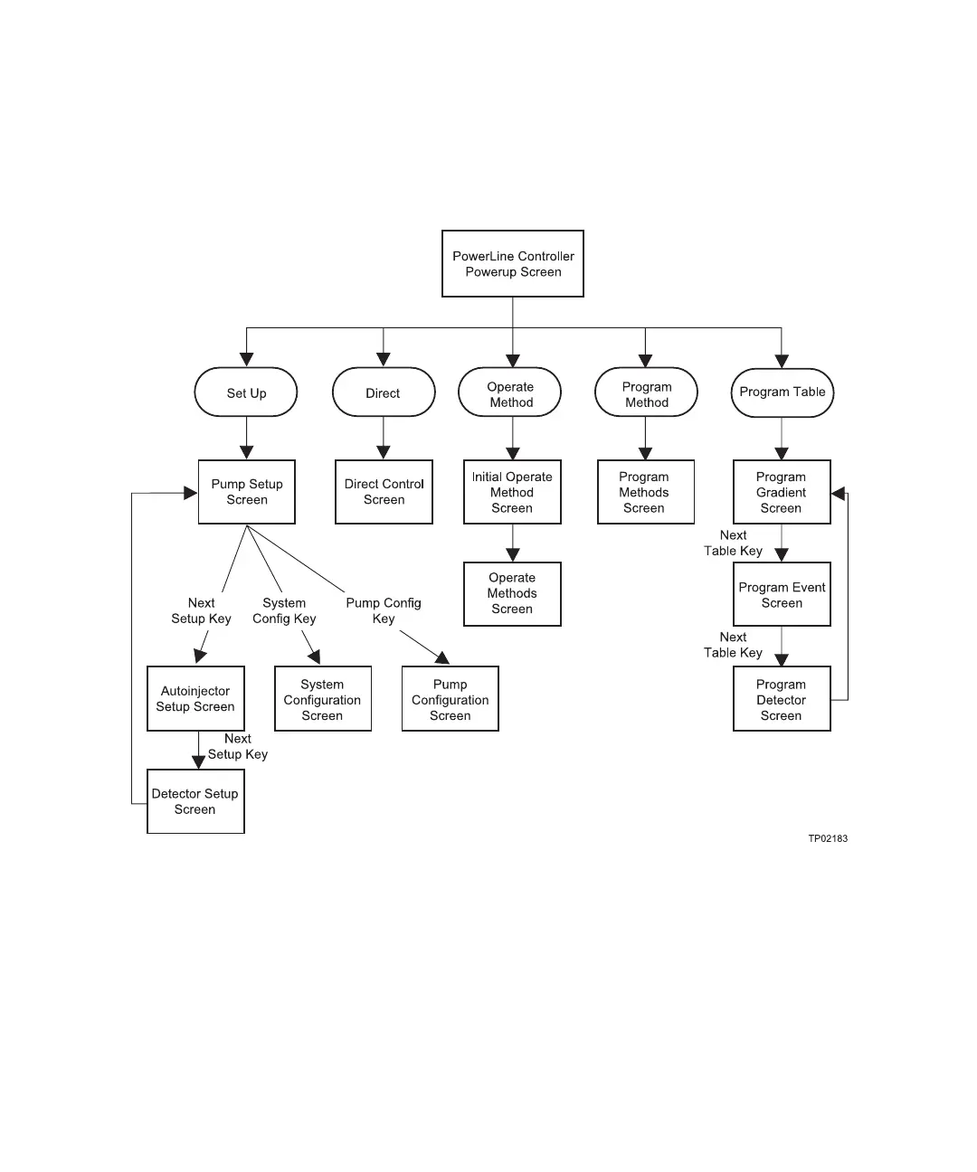
Figure 4-1 illustrates the relationship of the screens associated with the Waters 600
controller in its PowerLine configuration. See Figure 4-1 when you set PowerLine
parameters in preparation for a run.
Figure 4-1 PowerLine Controller Screens

Table of Contents

Other manuals for Waters 600e

Related product manuals