EasyManua.ls Logo

YASKAWA SGD7S - Monitoring Machine Operation Status and Signal Waveforms; Items that You Can Monitor

YASKAWA SGD7S
621 pages
Print Icon
To Next Page IconTo Next Page
To Next Page IconTo Next Page
To Previous Page IconTo Previous Page
To Previous Page IconTo Previous Page
Loading...
9.3 Monitoring Machine Operation Status and Signal Waveforms
9.3.1 Items That You Can Monitor
9-8
9.3
Monitoring Machine Operation Status and Signal Waveforms
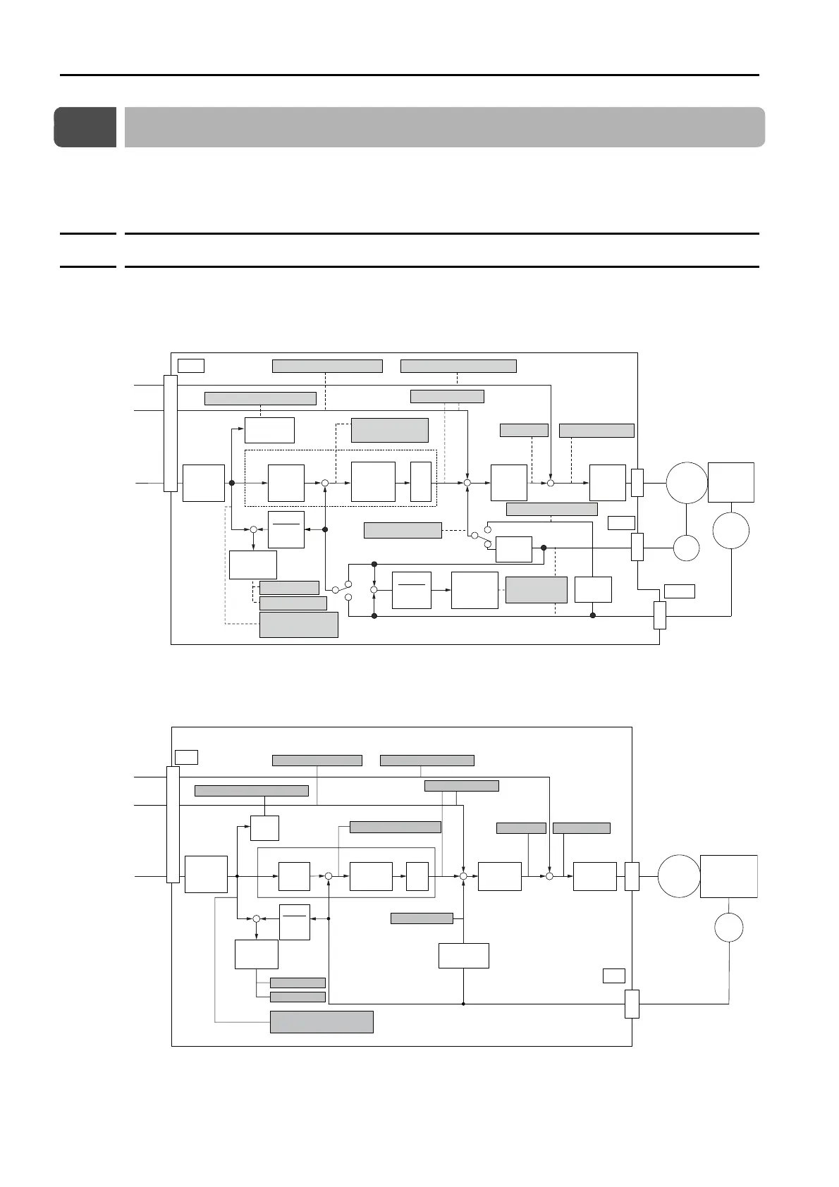
To monitor waveforms, use the SigmaWin+ trace function or a measuring instrument, such as a
memory recorder.
9.3.1
Items That You Can Monitor
You can use the SigmaWin+ or a measuring instrument to monitor the shaded items in the fol-
lowing block diagram.
Rotary Servomotors
* This speed is available when fully-closed loop control is being used.
Linear Servomotors
K
1
(U/V/W)
-
++
-
+
++
T-REF
V-REF
PULS
SIGN
+
-
-
+
1
1
M
Kp
CN31
ENC
CN2
*
*
*
CN
SERVOPACK
Speed feedforward
Position command speed
Speed
conversion
Position loop
Electronic
gear
Deviation
counter
Motor speed
External encoder speed
Electronic
gear
Electronic
gear
Deviation
counter
Motor - load
position deviation
Speed
conversion
Fully closed*
Deviation
counter
Completion of position
reference distribution
Positioning completion
Position deviation
Speed
loop
Speed
conversion
Current
loop
Load
External
encoder
Reference
pulse input
multiplier n
Position amplier
deviation
Torque feedforward
Speed reference
Active gain
Torque reference
M
ENC
(U/V/W)
+
+
Kp
+
+
+
Speed feedforward
1
T-REF
V-REF
PULS
SIGN
CN2
CN1
+
SERVOPACK
Force feedforward
Position command speed
Speed
conversion
Position loop
Electronic
gear
Deviation
counter
Completion of position
reference distribution
Positioning completion
Position deviation
Electronic
gear
Position amplier deviation
Deviation
counter
Motor speed
Speed
conversion
Active gain
Current
loop
Load
Speed
loop
Reference
pulse input
multiplier × n
Speed reference
Force reference

Table of Contents

Related product manuals