EasyManua.ls Logo

Ateis DIVA8M - 11 Cancel All and Coexist mode; Coexist mode

Ateis DIVA8M
144 pages
Print Icon
To Next Page IconTo Next Page
To Next Page IconTo Next Page
To Previous Page IconTo Previous Page
To Previous Page IconTo Previous Page
Loading...
When music is routed to zone 1, the display shows 540 Ohm. As soon as a Voice call is routed on the
zone 1, the display will show 545 Ohm. If no music or no voice call is routed on zone 1, the display will
show 530 Ohm.
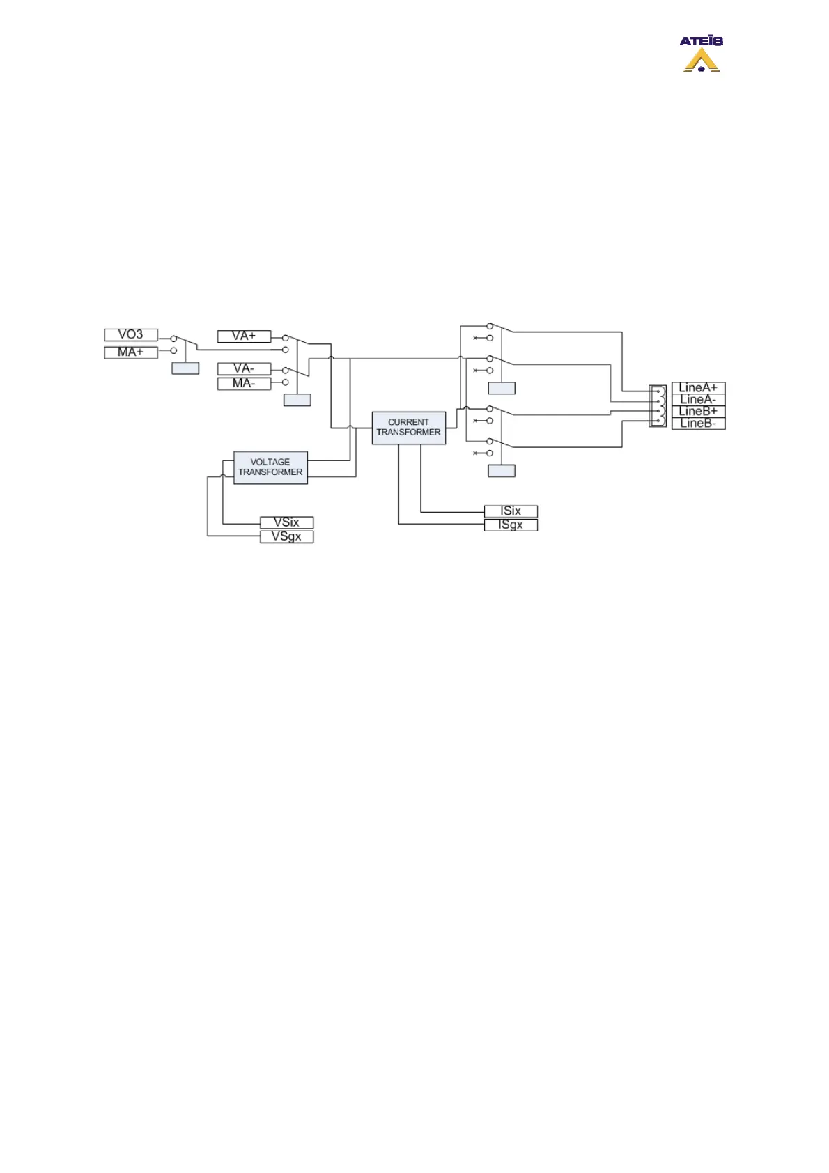
The schematics above explain how the different channel are routed to zone(S) and how the
impedance measurement is made. Signal VSix, VSgx, ISix and ISgx are computed into DSP and then
compared to reference values.
The real measure is made with A and B in parallel. In the case the measured value differs from the
reference value, Line A will be measured independently and compare to the Line A reference and the
same process is done for Line B.
The faults
11 Cancel All and Coexist mode
The priority parameter of an event allows it to be started or not if there is already one event active. A
higher priority event will overwrite zones of a lower priority event in any case. The lowest priority event
will be temporally disabled while the highest priority event is active. If the trigger of the lowest priority
event is still active after the highest priority event has stopped, the lowest priority event must start
again in any case.
It exists two different modes to manage zone conflict: Coexist and Cancel All mode.
Note: Events in the chronograms represent also the corresponding trigger.
Coexist mode: allows the lowest priority event to keep going in the non-common zones while the
highest priority event is active.
The chronogram on figure 1 describes the process for coexist mode situation:
Event 1 lowest priority, zone 1, 2, 3 and 4, conflict mode: coexist. Event 2 highest priority, zone 3 and
4, conflict mode: whatever.
Ateïs International
Ch. du Dévent, 1024 Ecublens, Switzerland.
Phone : +41 21 881 25 10
142

Table of Contents

Other manuals for Ateis DIVA8M