EasyManua.ls Logo

Buell P3 - Page 370

Buell P3
440 pages
Print Icon
To Next Page IconTo Next Page
To Next Page IconTo Next Page
To Previous Page IconTo Previous Page
To Previous Page IconTo Previous Page
Loading...
2007 Buell P3: Electrical 7-5
HOME
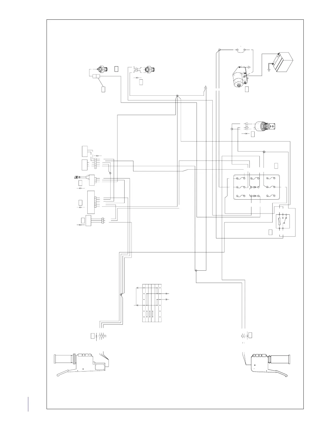
Figure 7-3. Ignition System Circuit
12
3
4
5
6
1
2
BK
R/BE
BATTERY
IGNITION
COIL
SPARK
PLUG
AB
NEUTRAL
C
TO GND
FROM
START RELAY
INTEGRATED
ELECTRONIC IGNITION
MODULE
131
128
30A
A
B
C
D
KEY SWITCH
R
GN/B K
33
TN/WBK
BK W
SIDESTAND
SWITCH
12
60
86
30
85
87
87A
SYSTEM
RELAY
FUSE
BLOCK
(TOP VIEW)
61
LIGHTS
15A
KEY SWITCH
SYSTEM
15A
DIODE 1
DIODE 2
SPARE
15A
IGNITION
SPARE
ACCESSORY
MASTER C/B
1
2
3
4
MAIN CHASSIS GROUND
(TO BATT NEG)
GY
12
3
4
5
6
AUTO
ENRICH
THROTTLE
POSITION
SENSOR
KB
LBE
Y
15A
7.5A
7.5A
7.5A
95
CLUTCH SWITCH
10
83
PK
IGN MODULE
GN/BK
W/R W/BK
W/BK
R
W/BK
PK
W/BK
V/W
KB
BK
TN/Y
V/O
FROM (3)
R
R
R/B 1
R 1
R 1
R
GY
GY
V/O
O
/WV
/WV
KB
S14
22
TN/Y
R/B 1
R
R
O
SWITCH
NEUTRAL
131
TN
R 2
R 2
R/BK
BK
TN/GN
BK
R/BK
R
IGN POWER
BE
R/BK1
TN
TN/W
R 2
TN/GN
R/BK
171
172
LGN/GY
LGN/GY
ABC
W/BK
TN/Y
BANK
ANGLE
SENSOR
134
KEY SWITCH LOGIC
ABCDEF
LOCK
PAR K
OFF
ON
ABCDEF
AD
CB
16 R
6A RATING
6A RATING
16 GN/B
12A RATING
ZADI KEY SWITCH
16 R/BK 18 O/W
16 R 2
16 GY
16 Y
Y
Y
a0282a7x

Table of Contents

Related product manuals