EasyManua.ls Logo

Buell P3 - Page 430

Buell P3
440 pages
Print Icon
To Next Page IconTo Next Page
To Next Page IconTo Next Page
To Previous Page IconTo Previous Page
To Previous Page IconTo Previous Page
Loading...
2007 Buell P3: Electrical 7-65
HOME
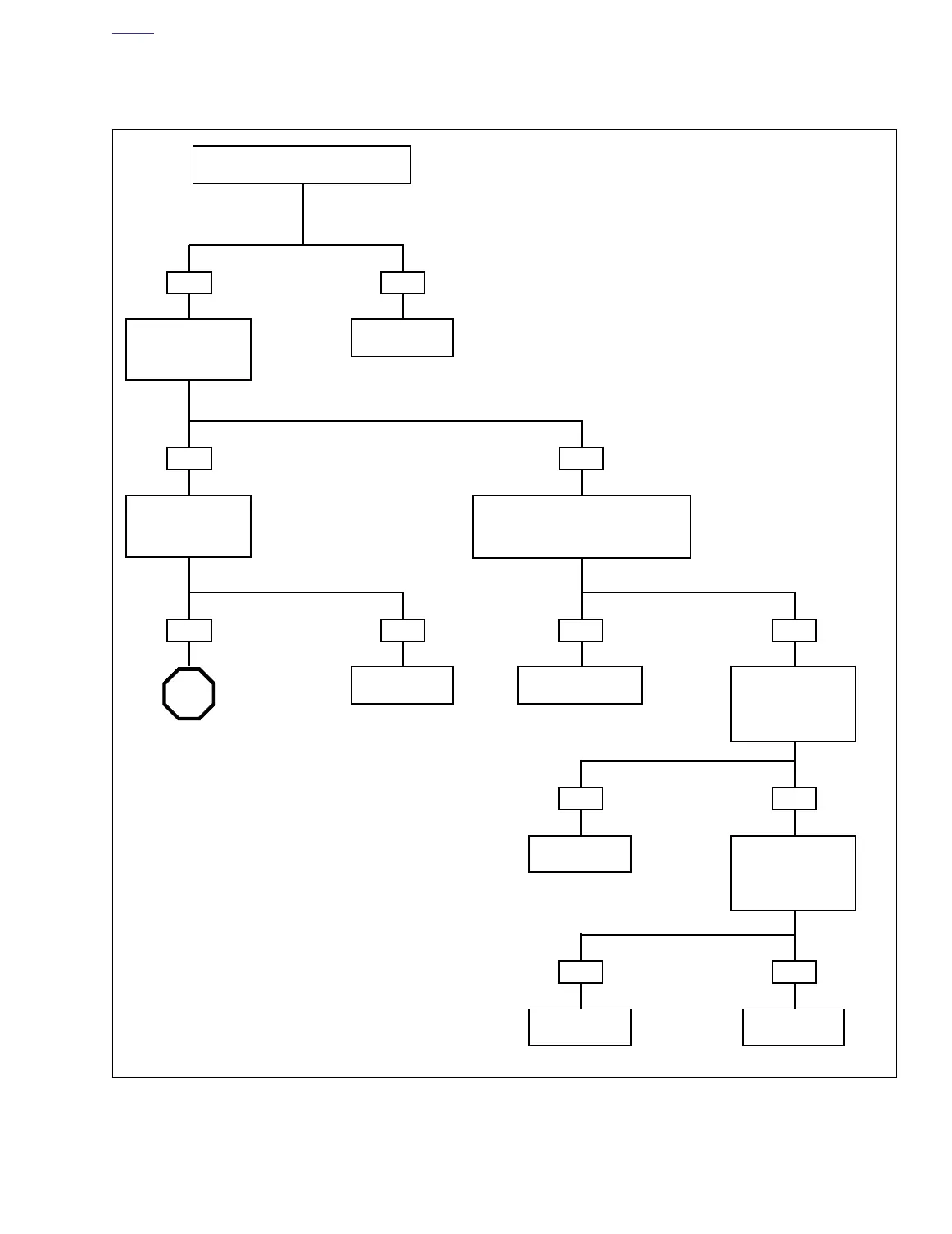
Speedometer Test: Chart 1
ODOMETER, TRIP ODOMETER AND RESET SWITCH TESTING
Figure 7-88. Speedometer Test Chart 1
NO
Replace
speedometer.
YES
Press trip reset switch.
Does display toggle
between trip and
odometer modes?
Turn ignition ON. Does odometer display
consist of correct numbers?
NO
Loosen reset switch boot and then tighten
again until snug. Toggle switch again and
verify operation. Does display toggle
between trip and odometer modes?
YES
Verify trip display
consists of correct
numbers. Are correct
numbers displayed?
NO
Replace
speedometer.
YES
Go to
Speedometer Test:
Chart 2A.
NO
Remove boot over trip
reset switch. Toggle trip
reset switch without
boot. Does display
toggle between modes?
YES
Unit OK.
Return to customer.
NO
Place jump wire across
leads to reset switch on
back of speedometer.
Does display toggle
between modes?
YES
Replace
boot.
NOYES
Replace
reset switch.
Replace
speedometer.
6020
6020 6002
6002
6001 6020
STOP

Table of Contents