EasyManua.ls Logo

Keyscan CA150 - Figure 8 - Terminate Magnetic Lock under 500 Ma - Fail Safe

Keyscan CA150
113 pages
Print Icon
To Next Page IconTo Next Page
To Next Page IconTo Next Page
To Previous Page IconTo Previous Page
To Previous Page IconTo Previous Page
Loading...
Keyscan Inc. A Member of the Kaba Group CA150 Rev. B Installation Guide (07.15)
23
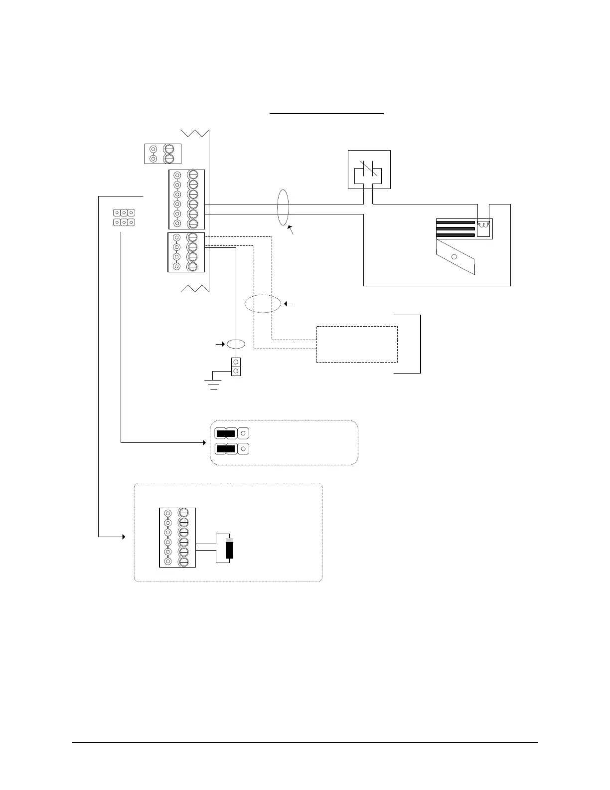
Figure 8 Terminate Magnetic Lock under 500 mA Fail Safe
12 VDC+
Com
Mag Lock
- Fail Safe -
to N.C.
Ensure all lock
hardware complies
with federal, state/
provincial, and
municipal fire codes.
Ground
Lug
POWER
INOUT
-
+
-
+
DOOR
AUX.
N/C
(+)
COM
(-)
N/O
(+)
N/C
(+)
COM
(-)
N/O
(+)
RS-485
A
B
(+ 12 VDC)
CA150B
Control Board
Cut View
Fire Contact*
N.C.
breaks on alarm
Maglock Powered from CA150
must be less than 500 mA
+12V DC
Power Supply
+
+
-
-
J9
J8
J9
J8
Set J8 & J9 to Powered
# 18 AWG
# 18 AWG Green
Red
Black
Red
Black
Red
# 18 AWG
KI-00327E-11-12
Do not use PoE to power a maglock.
Keyscan recommends the power supply has a
back-up battery.
12V DC power supply
to CA150 for power to
all devices
*RB5 Keyscan isolation relay
may be required if fire contact
is not a dry contact.
Install diode at CA150 door
terminal. Observe correct
polarity.
DOOR
AUX.
N/C
(+)
COM
(-)
N/O
(+)
N/C
(+)
COM
(-)
N/O
(+)
CA150

Table of Contents

Related product manuals