EasyManua.ls Logo

Kyocera TASKalfa 220 - Image Scanner Section Block Diagram

Kyocera TASKalfa 220
300 pages
To Next Page IconTo Next Page
To Next Page IconTo Next Page
To Previous Page IconTo Previous Page
To Previous Page IconTo Previous Page
Loading...
2KL/2KK
2-1-4
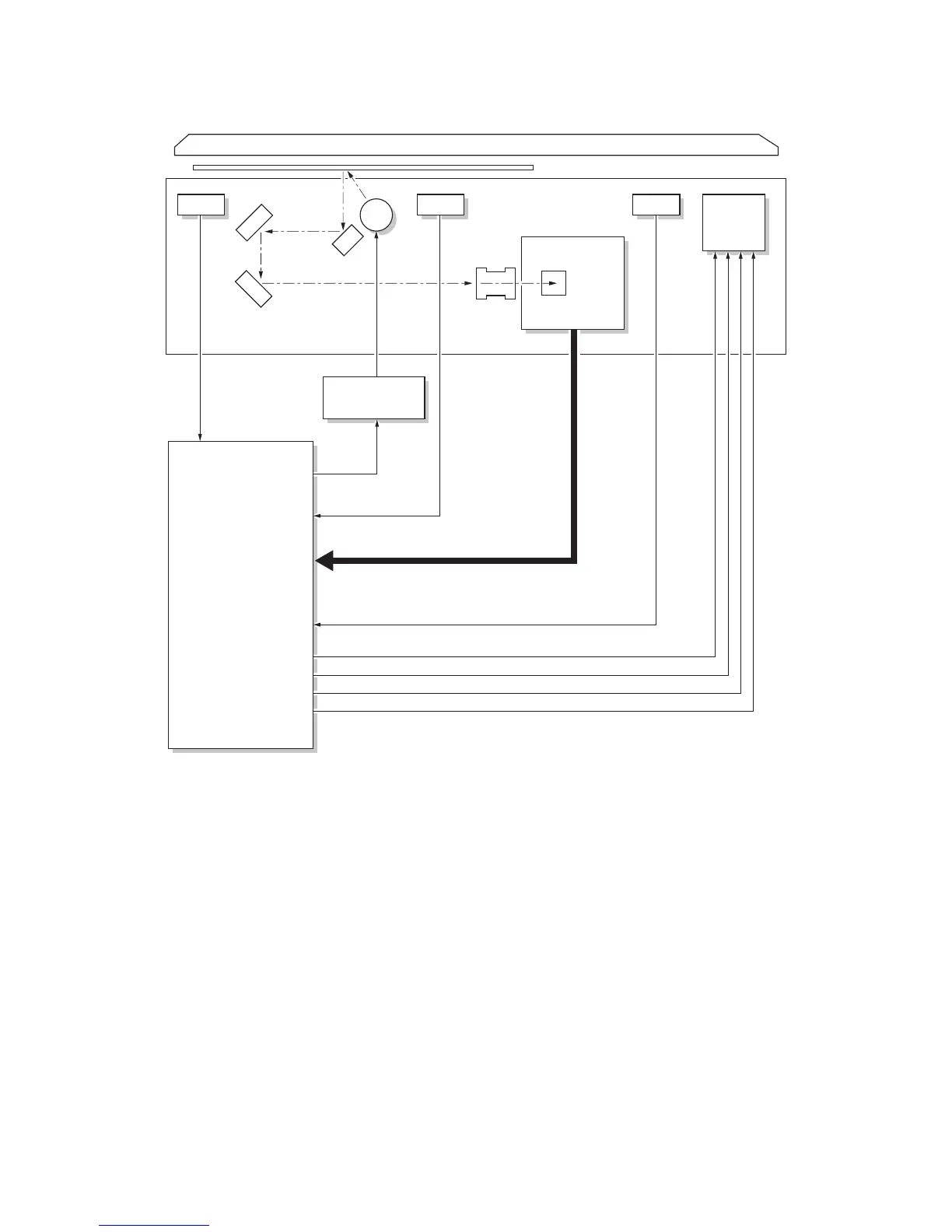
Figure 2-1-4 Image scanner section block diagram
EL
HPSW
HPSWN
ODSW OSDS
SM
CCDPWB
YC5-B5
OPSWN
ORGLSWN
YC5-B8
YC27
LAMPN
YC16-4
YC5-B2
ISMDA
YC15-1
ISMDB
YC15-2
ISMDNA
YC15-3
ISMDNB
YC15-4
CCDPWB
INPWB
MEPWB
Original
Reading image data
Lens
CCD image
sensor

Table of Contents

Other manuals for Kyocera TASKalfa 220

Related product manuals