EasyManua.ls Logo

MIR MiR100 Hook - Page 63

MIR MiR100 Hook
194 pages
Print Icon
To Next Page IconTo Next Page
To Next Page IconTo Next Page
To Previous Page IconTo Previous Page
To Previous Page IconTo Previous Page
Loading...
7. Navigation and control system
MiR100 Hook User Guide (en) 10/2020 - v.3.0 ©Copyright 2016-2020: Mobile Industrial Robots A/S. 63
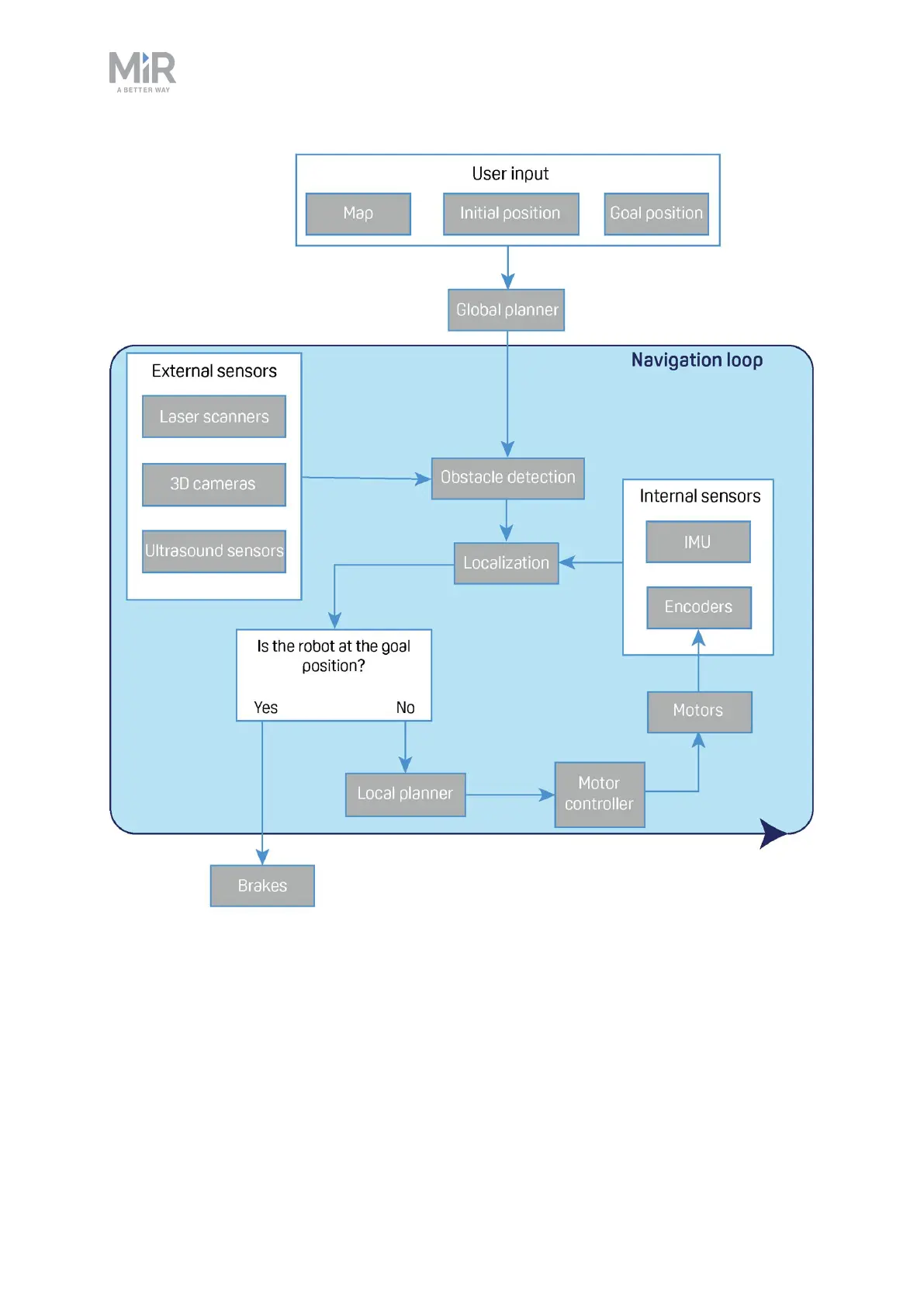
Figure 7.1. Flow chart of the navigation and robot system. The user provides the necessary input for the robot
to generate a path to the goal position. The robot executes the steps in the navigation loop until it reaches the
goal position and stops by engaging the brakes.

Table of Contents

Related product manuals