EasyManua.ls Logo

MIR MiR100 Hook - Page 81

MIR MiR100 Hook
194 pages
Print Icon
To Next Page IconTo Next Page
To Next Page IconTo Next Page
To Previous Page IconTo Previous Page
To Previous Page IconTo Previous Page
Loading...
8. Safety system
MiR100 Hook User Guide (en) 10/2020 - v.3.0 ©Copyright 2016-2020: Mobile Industrial Robots A/S. 81
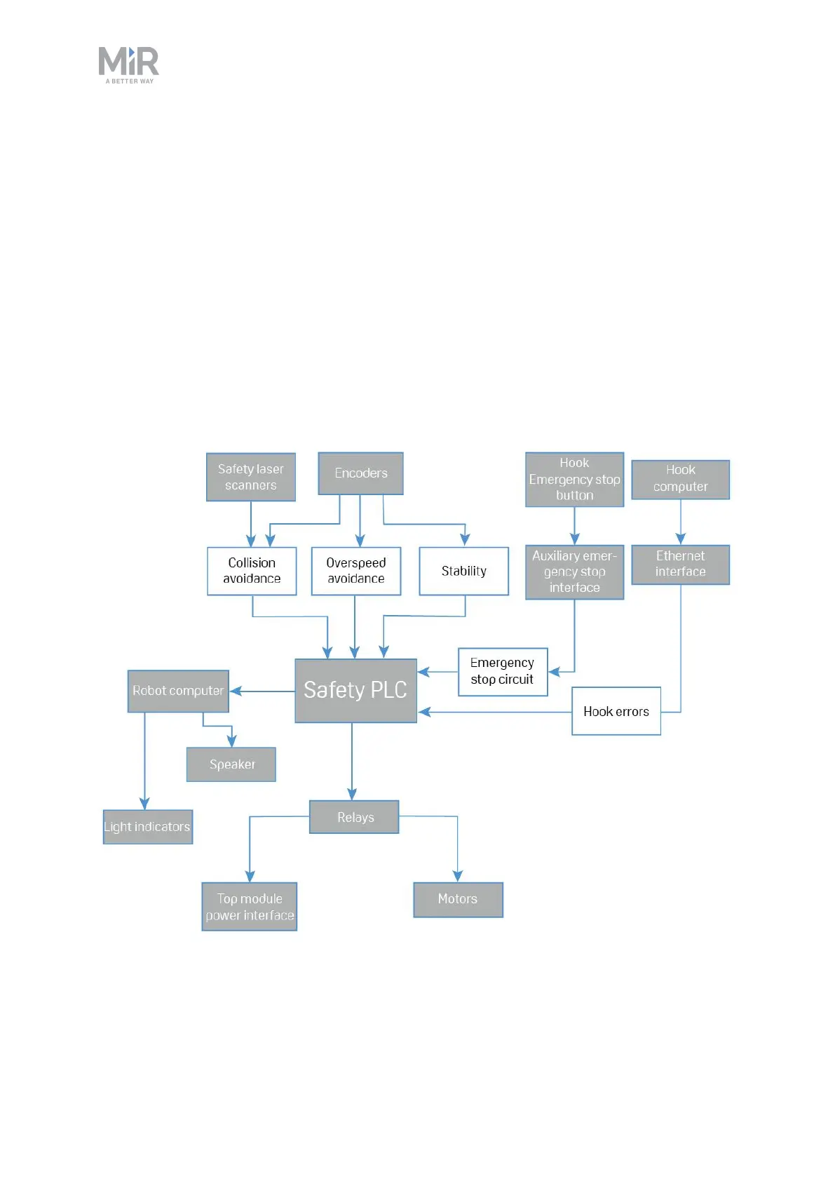
MiR Hook 100 safety functions
MiR Hook 100 monitors the motor encoder data from the hook motors to ensure that the
hook operates correctly. If the hook computer detects any discrepancies or errors in the
hook components, it reports an error to the robot computer through the Ethernet
connection.
These functions are described in further detail in the following sections.
The diagram in Figure 8.1 shows the inputs to these functions and how they are all connected
and monitored in the safety PLC. The safety PLCis able to switch the contactors to cut off
power to the robot motors and the top module whenever a Protective or Emergency stop is
triggered. Also, the safety PLCsends information to the robot computer to be displayed in
the robot interface (in Monitoring > Hardware health) and to indicate the robot's status
through the status lights and the speaker.

Table of Contents

Related product manuals