EasyManua.ls Logo

Printronix P5000 - CFX Controller Board

Printronix P5000
406 pages
Print Icon
To Next Page IconTo Next Page
To Next Page IconTo Next Page
To Previous Page IconTo Previous Page
To Previous Page IconTo Previous Page
Loading...
280
Appendix A
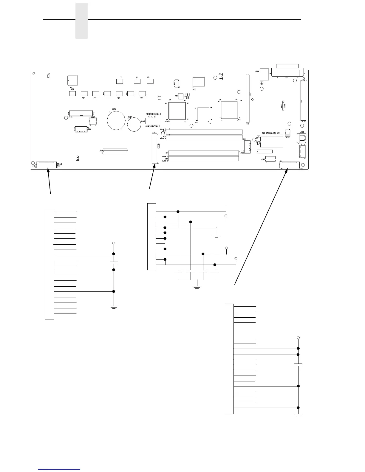
CFX Controller Board
p2cfxort
August 17, 2001
CAUTION: Do not remove or replace the
NVRAM. The NVRAM contains a lithium
battery that can explode if replaced
incorrectly. NVRAM is replaced only at the
factory.
1
J101
2
3
4
5
6
7
8
9
10
Power Supply
470 PF
10%
50V
11
12
470 PF
10%
50V
+48V
+48V
VCC
N TEMP HI
N STDBY
1
J106
2
3
4
5
6
7
8
9
10
11
12
13
14
15
16
17
18
19
20
PLAT 1
Motor Sensor Left
RIB L1
PLAT 2
RIB L2
PLAT 3
RIB L3
PLAT 4
RIB L4
CC FAN +
L RBN POST +
CC FAN -
L RBN POST -
POD A
PMD A
POD K
PMD K
POD C
PMD C
POD E
PMD E
+48V
µ
.01
10%
100V
F
1
J107
2
3
4
5
6
7
8
9
10
11
12
13
14
15
16
17
18
19
20
PF 1
Motor Sensor Right
RIB R1
PF 2
RIB R2
PF 3
RIB R3
PF 4
RIB R4
EXH FAN -
BANK FAN
PLAT OPEN SW
R RBN POST +
PLAT OPEN RET
MPU -
COVER OPEN SW
MPU +
+48V
µ
.01
10%
100V
F
EXH FAN +
R RBN POST -
COVER OPEN RET

Table of Contents

Other manuals for Printronix P5000

Related product manuals