EasyManua.ls Logo

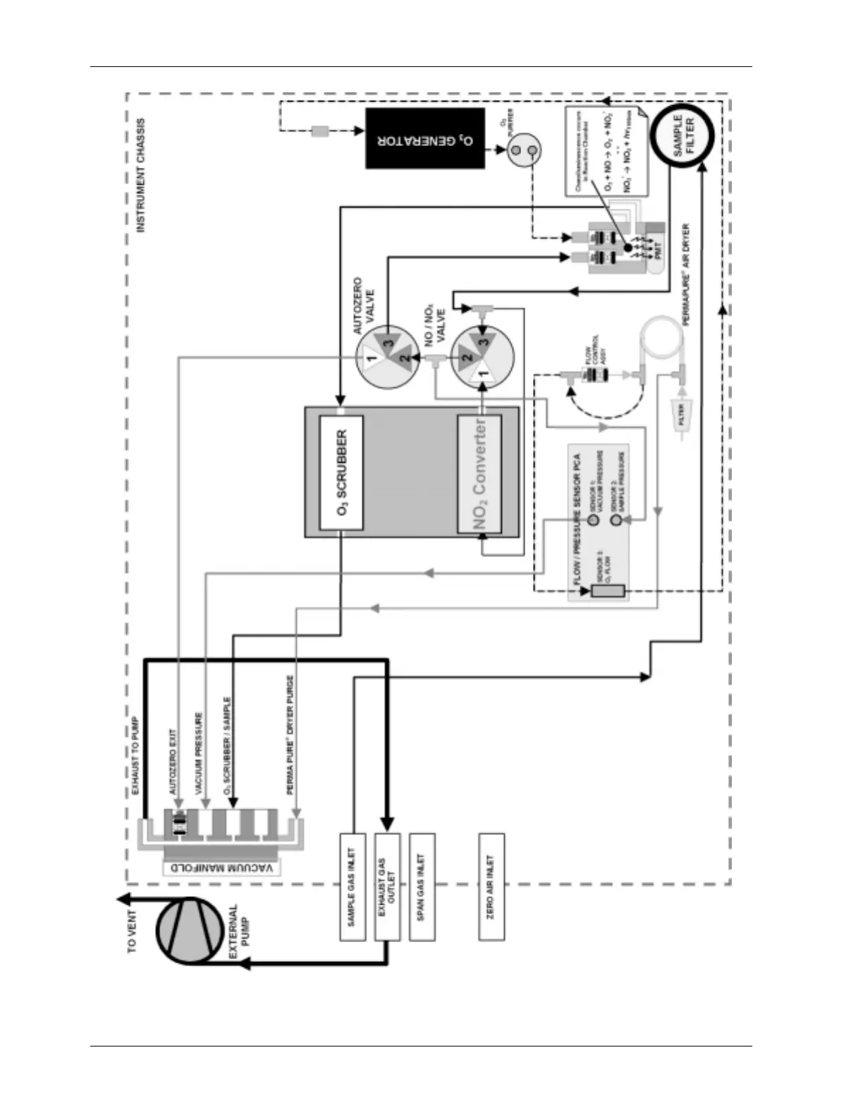
Teledyne 200E - Figure 3-11: M200 E Pneumatic Diagram in Standard Configuration

Teledyne 200E
302 pages
Print Icon
To Next Page IconTo Next Page
To Next Page IconTo Next Page
To Previous Page IconTo Previous Page
To Previous Page IconTo Previous Page
Loading...
Getting Started Model 200E Instruction Manual
Figure 3-11: M200E Pneumatic Diagram In Standard Configuration
24 044100102 Rev A

Table of Contents

Related product manuals