EasyManua.ls Logo

biosystems BA 400 - Page 64

biosystems BA 400
132 pages
Print Icon
To Next Page IconTo Next Page
To Next Page IconTo Next Page
To Previous Page IconTo Previous Page
To Previous Page IconTo Previous Page
Loading...
64
high cont waste
washing solution
H2O
low cont waste
Sample
R1 R2
AG1 AG2
Sensor
Pressure
DOSING
MANIFOLD
PRE-DOSING
MANIFOLD
Air
colector
Liquid
suction
high cont
Dry
suction
Liquid
suction
low cont
Filling
liquid
WS
Filling
liquid
H2O
WASHING ROTOR
x2 x4 x3 x2 x1
Liquid
suction
low cont
x1
x2x3
WASHING PUMP
HEAT EXCHANGER
x2
x1
x1
x1
H2O
TANK STORAGE
WASTE
TANK STORAGE
JE1-B3
SF1-B3
SF1-B2
SF1-B1
SP1-EV1
SP1-B4
SP1-EV2
SP1-B5
JE1-B2
JE1-B1
JE1-EV3
JE1-EV2
JE1-EV1
JE1-EV5
JE1-EV4
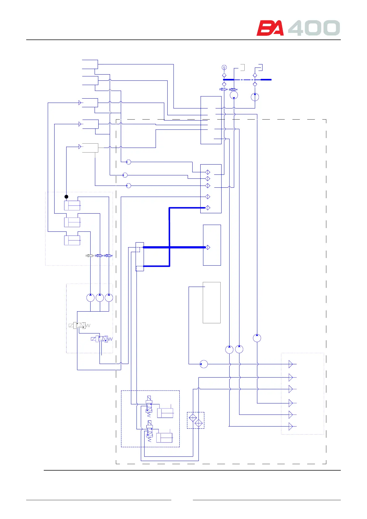
Figure 5.1 Fluidic diagram

Table of Contents

Related product manuals