EasyManua.ls Logo

Buell P3 - Page 400

Buell P3
440 pages
Print Icon
To Next Page IconTo Next Page
To Next Page IconTo Next Page
To Previous Page IconTo Previous Page
To Previous Page IconTo Previous Page
Loading...
2007 Buell P3: Electrical 7-35
HOME
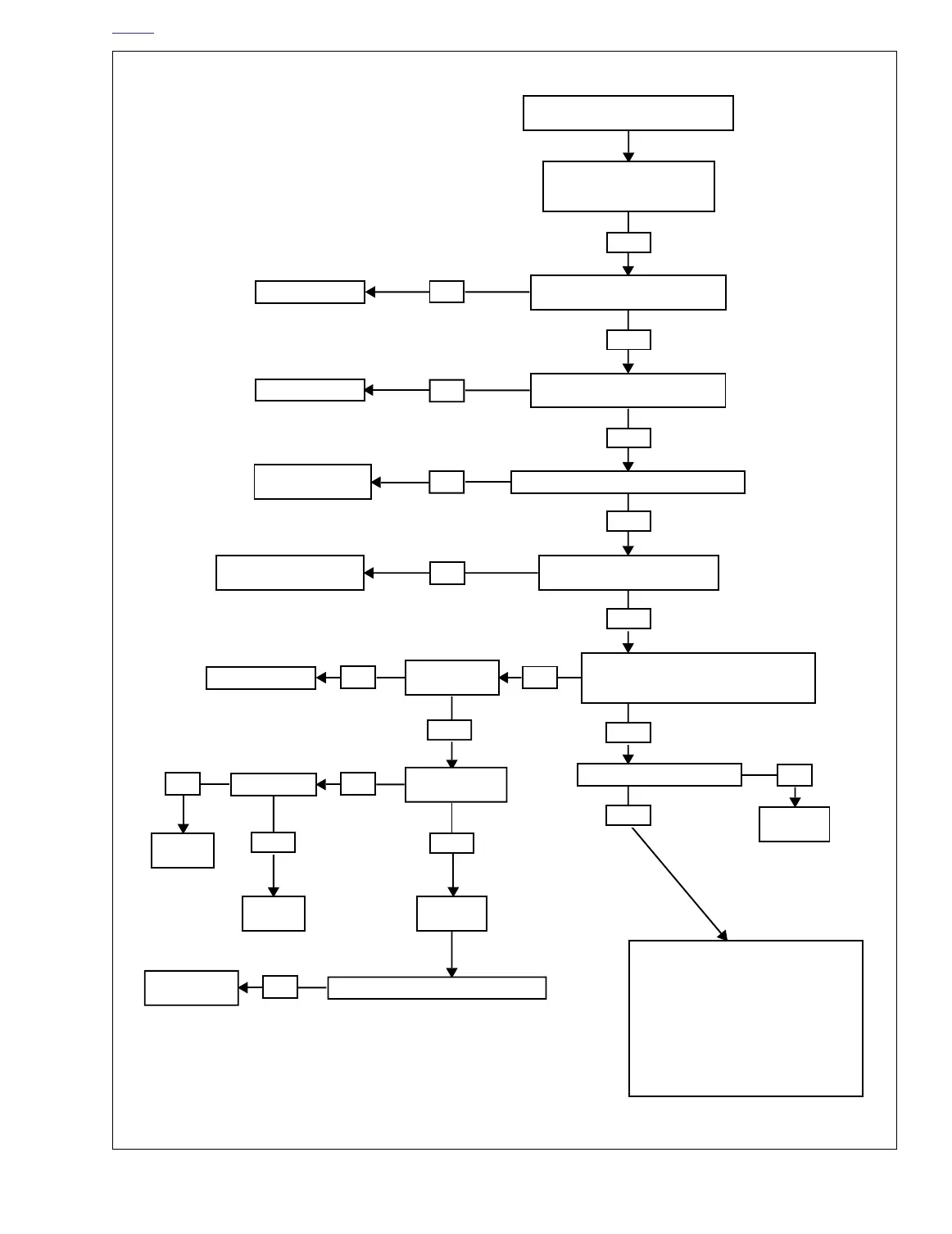
Figure 7-44. Charging System Troubleshooting
Pass
Pass
Pass
Pass
Pass
Pass
NOTE
Whenever a charging system component fails a test and is
replaced, re-test the system to be sure the problem has
been corrected.
5306
5307
5308
5310
5312
5319
5314
5315
5316
5319
SYMPTOM:
BATTERY BECOMES DISCHARGED
Test battery.
Charge or replace as required.
See 7.16 BATTERY.
Inspect regulator.
See Voltage Regulator Inspection.
Test regulator.
See Voltage Regulator Bleed Test.
Perform Milliampere Draw Test (If applicable).
Perform Total Current Draw Test.
Record measurement.
Correct as required.
Perform
Stator Check.
Fail
Perform Current and Voltage Output Test.
Record measurements and compare with
Total Current Draw Test before proceeding.
Fail
Replace regulator.
Isolate damaged
component or wiring.
Fail
Fail
Isolate damaged wiring or
excessive accessories.
Replace regulator.
Fail
Fail
Pass
Perform Voltage Output Test.
Fail
Perform
AC Output Check.
Fail
Inspect rotor.
Replace
regulator.
Fail
Replace
rotor.
Pass
Replace
stator.
Pass
Pass
Replace
regulator.
Perform Current and Voltage Output Test.
Fail
Damaged or
slipping rotor.
System test good up to this point.
Suspect:
1. Accessories on for long periods when vehicle
is parked and not running.
2. Accessories on when vehicle is ridden very
slowly for long periods.
3. Battery self-discharge and/or accessory draw
because vehicle was not operated for a long
period.

Table of Contents

Related product manuals