EasyManua.ls Logo

Campbell CR310 - Page 110

Campbell CR310
321 pages
Print Icon
To Next Page IconTo Next Page
To Next Page IconTo Next Page
To Previous Page IconTo Previous Page
To Previous Page IconTo Previous Page
Loading...
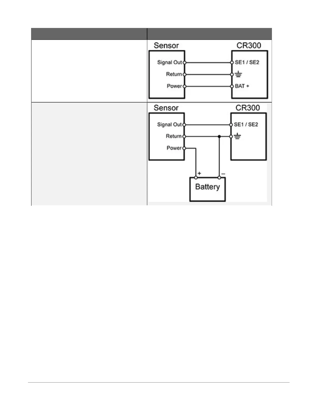
Sensor type Connection example
3-wire transmitter using data logger power
3-wire transmitter using external power
18. Measurements94

Table of Contents

Other manuals for Campbell CR310

Related product manuals