EasyManua.ls Logo

FPI CEMS-2000 Series - Fig 4-7 Menu Structure

Default Icon
133 pages
Print Icon
To Next Page IconTo Next Page
To Next Page IconTo Next Page
To Previous Page IconTo Previous Page
To Previous Page IconTo Previous Page
Loading...
6 Operations of OMA-2000 Spectroscopic Gas Analyzer
34
FOCUSED PHOTONICS INC
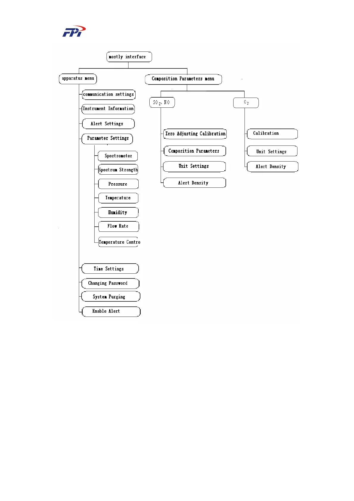
Fig 6-8 Menu Structure

Table of Contents