EasyManua.ls Logo

Icom IC-GM800 - Schematic Diagram

Icom IC-GM800
100 pages
Print Icon
To Next Page IconTo Next Page
To Next Page IconTo Next Page
To Previous Page IconTo Previous Page
To Previous Page IconTo Previous Page
Loading...
92
2001 NEW
12
12
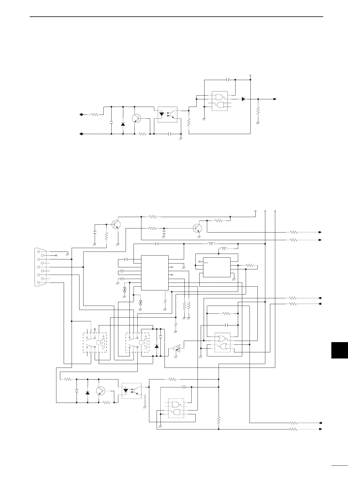
DIGITAL INTERFACE (IEC 61162-1)
Schematic diagram
GPS-
GPS+
PC357N6J000F
IC9054
R9102
4.7k
R9101
1k
0.0047
C9102
47
R9106
2SC4116
Q9057
R9104
47k
C9103
0.01
C9101
0.0047
TC7W08FU
IC9101
1
2
3
4
5
6
7
8
L1SS400
D9101
L1SS400
D9102
NMEI2
R9061
R9075
EZAEG2A
EZAEG2A
EZJP0V080DA
EZJP0V080DA
47k
C9052
0.0047
Q9055
2SC4116
10U
L9154
R9062
47k
100U
L9153
ADM4853ARZ
IC9055
1
RO
2
RE
3
DE
6
A
7
B
8
VCC
4
DI
5
GND
PC357N6J000F
IC9053
C9053
0.01
R9051
1k
ADM202EARNZ
IC9051
1
C1+
2
V+
3
C1-
4
C2+
5
C2-
6
V-
7
T2O
8
R2I
9
R2O
10
T2I
11
T1I
12
R1O
13
R1I
14
T1O
15
GND
16
VCC
CD6109SA1J0
J9051
1
2
3
4
5
6
7
8
9
C9051
0.0047
C9058
0.01
Q9051
2SC4116
R9064
47k
47k
R9074
R9063
47k
R3917 220
R3919 220
R3918 220
R3921 220
R3916 220
R3915
220
Q9056
2SC4116
R9103
47k
47
R9052
R9058
10k
C9060
0.01
R9059
4.7k
R9054
47k
C9103
0.01
TC7W08FU
IC9101
1
2
3
4
5
6
7
8
FTR-B4CA012Z
RL9052
FTR-B4CA012Z
RL9051
L1SS400
D9051
L1SS400
D9052
47k
R9057
1
C9057
1
C9055
1
C9056
1
C9054
Q9054
LMUN5211
TC7WH32FU
IC9052
1
2
3
4
5
6
7
8
DATA-OUT(-)
DATA-OUT(+)
DATA-IN(+)
DATA-IN(-)
H3R3V
RPC
DTR
NMR
RSS
NMEO1
NMEI1
5V
5V S13V
REMOTE
5V
R9076
D9055
D9056

Table of Contents

Related product manuals