EasyManua.ls Logo

LNS TRYTON 112 - MANUAL SEQUENCE

LNS TRYTON 112
103 pages
Print Icon
To Next Page IconTo Next Page
To Next Page IconTo Next Page
To Previous Page IconTo Previous Page
To Previous Page IconTo Previous Page
Loading...
8 - 8 CHAPTER 8 : OPERATION
TRYTON 112 CNC
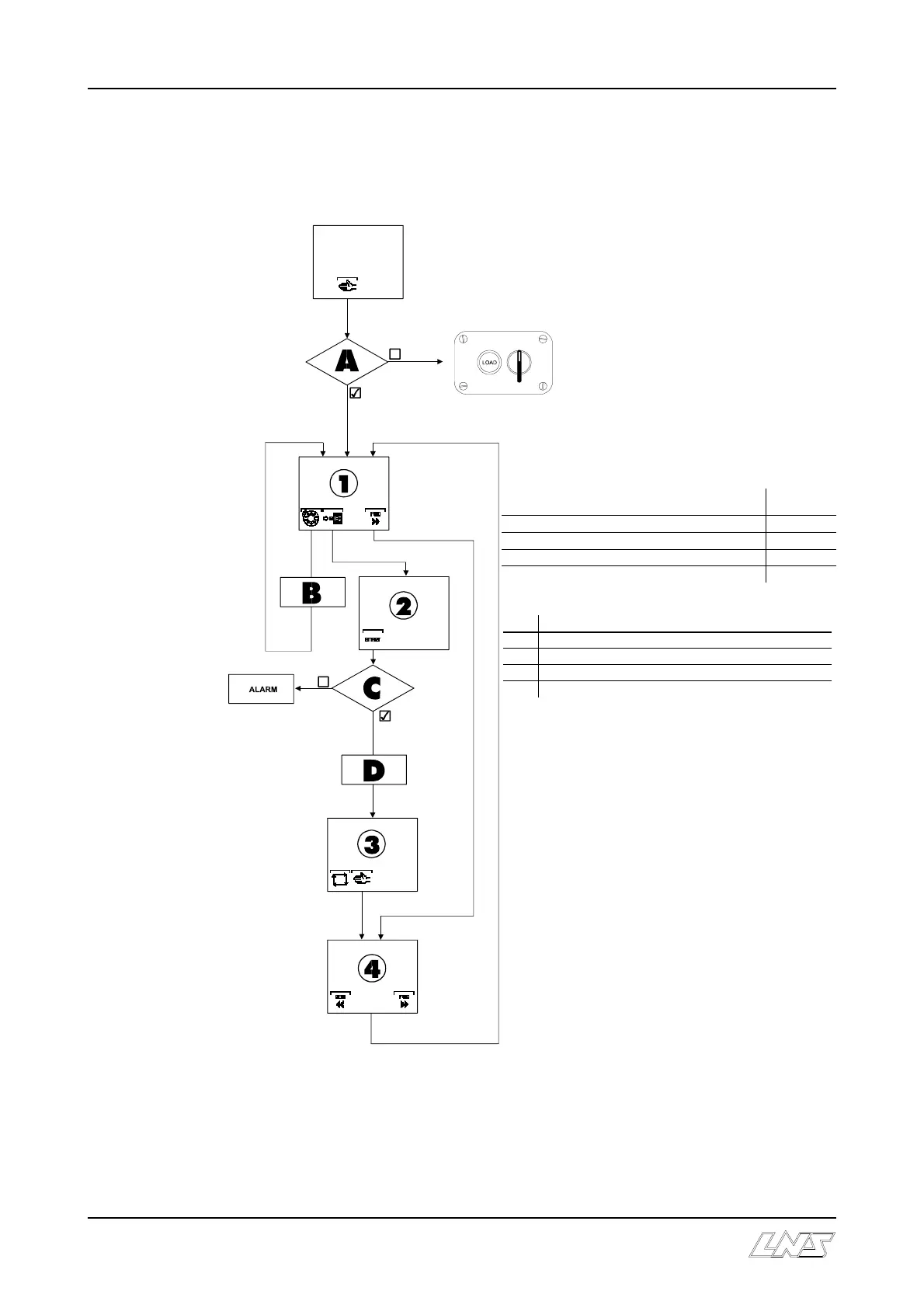
3. MANUAL SEQUENCE
Operation Pos.
Index the barrel 1
Bring the bar to the sectioning position 2
Manual / Automatic 3
Advance / retract the pusher 4
Pos. Sequence
A Protection cover closed
B Indexing the barrel
C Material in the barrel
D Positioning the bar for sectioning

Table of Contents

Other manuals for LNS TRYTON 112

Related product manuals