EasyManua.ls Logo

NEC NEAX 2000 IPS - Page 176

NEC NEAX 2000 IPS
448 pages
Print Icon
To Next Page IconTo Next Page
To Next Page IconTo Next Page
To Previous Page IconTo Previous Page
To Previous Page IconTo Previous Page
Loading...
CHAPTER 3 SYSTEM DATA PROGRAMMING
– 162 – NWA-008853-001 Rev.3.0
97ch3002.fm
When a call is forwarded twice, this feature enables to display the first forwarding station number via CCIS
or the second forwarding station number of own office on LCD of the forwarding destination D
term
.
[Series 3600 software required]
On the forwarded destination side PBX (PBX-B)
DESCRIPTION DATA
Specify to display the first forwarding station
number via CCIS or the second forwarding sta-
tion number of own office on LCD of forward-
ing destination D
term
.
NOTE: In the case of not forwarding via
CCIS, the number to be displayed on
LCD is always forwarding number
of own office, regardless of setting
2nd data=0.
(1)
(2)
564
0 : The first forwarding number via CCIS
1 : The second forwarding number of own
office
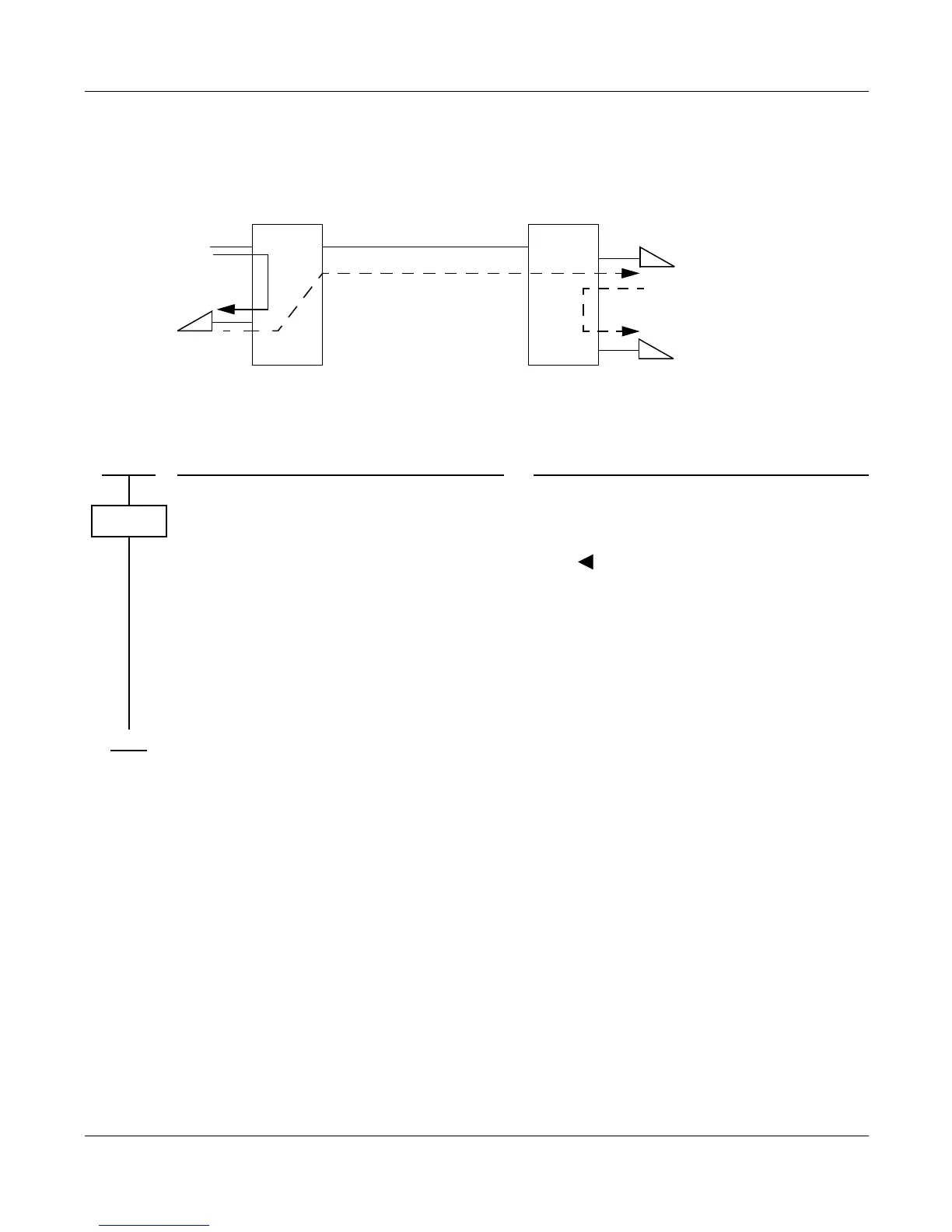
PBX-A PBX-B
STATION
/TRUNK
CCIS
STATION 2000
STATION 3000
Call is first forwarded via CCIS.
Call is second forwarded.
The station number 2000
or 3000 can be displayed
on LCD.
START
CM08
END
JANUARY/31/2006
CALL FORWARDING-BUSY LINE-CCIS/MULTIPLE CALL FORWARDING-BUSY LINE-CCIS

Table of Contents

Other manuals for NEC NEAX 2000 IPS

Related product manuals